A business process is what a collection of the structured activities that produce some specific products (or services) for the customers can be called. Any business process can be visualized as a flowchart where the sequence of activities with interleaving decision points are mentioned. It can also look in a way of a process matrix of a sequence of different activities with the relevance rules that can be based on data in the process.
Business processes can be designed for adding the value for the customer. Although, they should not include any unnecessary activities. The outcome of any properly designed business process is (value an increased efficiency as well as an increased effectiveness. Any business process can be modeled through a large number of different techniques. They comprise the sequential sub-processes with alternative paths which may depend on the particular conditions if applicable.
Being operated by one or more business functional units, many business processes are known for emphasizing the importance of the “process chain”. An event-driven process chain (EPC) is one of the types of a flowchart that can be used for modelling the business processes.
EPCs can be always used for configuring an enterprise resource planning implementation. They can be also useful for improving the business processes. The Event-driven Process Chain Diagrams solution extends ConceptDraw DIAGRAM software with EPC examples, templates and vector stencil library so it can be used for drawing the EPC diagrams assisting in planning the resources as well as improving the business processes by using the EPC (Event-driven Process Chain) flowcharts.
The Event-driven Process Chain Diagrams solution can be a great tool for making the EPC diagrams for consultants, event managers, designers of events, HR-managers, recruiters, journalists and bloggers, editors and designers, innovators, scientists, researchers, inventors, designers, engineers, technologists, venture capitalists, angel investors, science and higher educations’ organizers, scientific and technical print and electronic editors, scientific and technical writers and journalists and many other specialists from many different areas of business.

CS Odessa opens new Business Process Section, with Event-driven Process Chains (EPC) Solution
There are a few samples that you see on this page which were created in the ConceptDraw DIAGRAM application by using the Basic EPC Diagrams solution. Some of the solution's capabilities as well as the professional results which you can achieve are all demonstrated here on this page.
All source documents are vector graphic documents which are always available for modifying, reviewing and/or converting to many different formats, such as MS PowerPoint, PDF file, MS Visio, and many other graphic ones from the ConceptDraw Solution Park or ConceptDraw STORE. The Basic EPC Diagrams solution is available to all ConceptDraw DIAGRAM users to get installed and used while working in the ConceptDraw DIAGRAM diagramming and drawing software.
This diagram was created in ConceptDraw DIAGRAM using the "Basic EPC Diagrams" library from the "Basic EPC Diagrams" solution. An experienced user spent 20 minutes creating this sample.
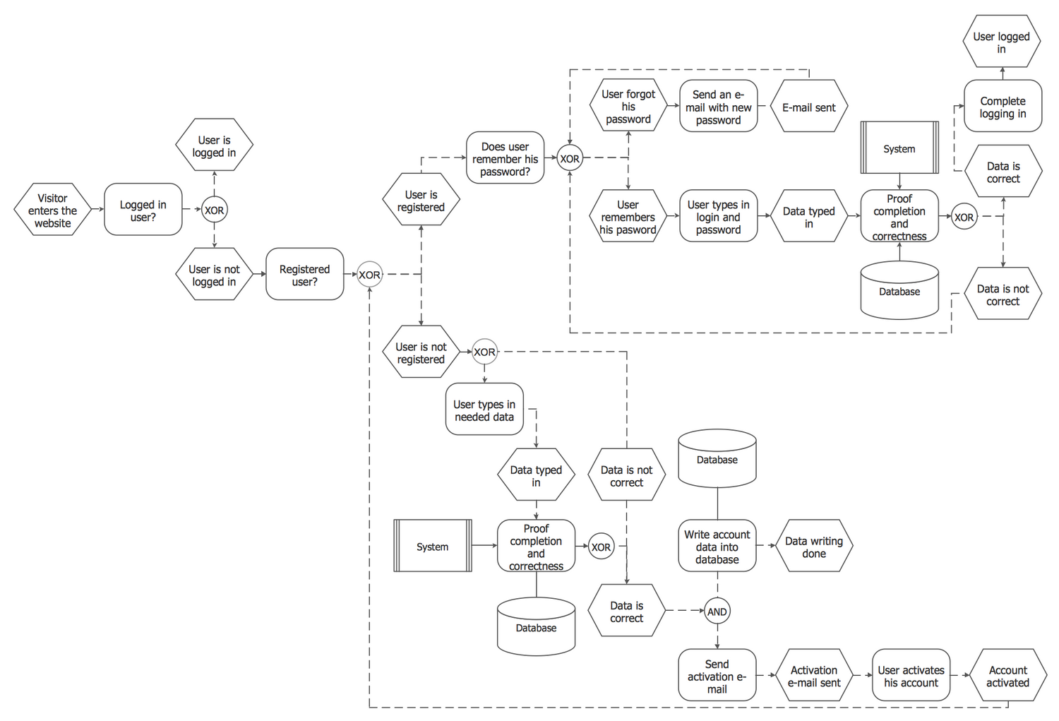
Using ConceptDraw DIAGRAM connectors to create EPC diagram is an intuitive and time-saving solution. This example shows an EPC diagram that clearly illustrates a login and registration processing procedure step by step and shows how all events can impact the process flow.

This diagram was created in ConceptDraw DIAGRAM using the "Basic EPC Diagrams" library from the "Basic EPC Diagrams" solution. An experienced user spent 10 minutes creating this sample.
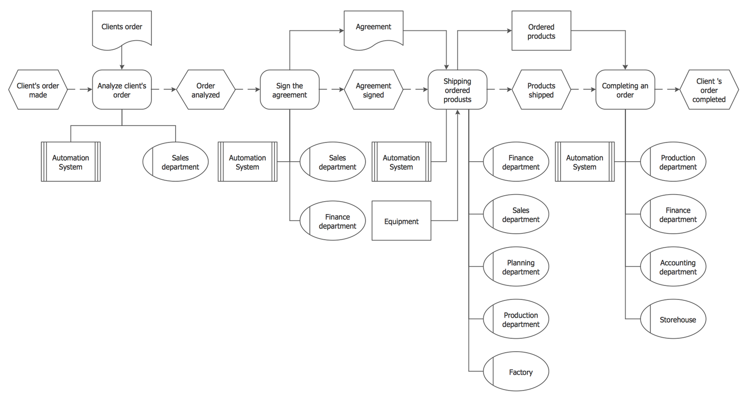
Using ConceptDraw DIAGRAM connectors to create EPC diagram is an intuitive and time-saving solution. This example shows an EPC diagram that clearly illustrates an order processing procedure step by step. It can be used as visual material for employee training or as a source for any automation initiative.

This template of Basic EPC Diagram is contained in the "Basic EPC Diagrams" solution located in the ConceptDraw Solution Park. It helps you draw EPC diagrams using ConceptDraw DIAGRAM quickly and easily.
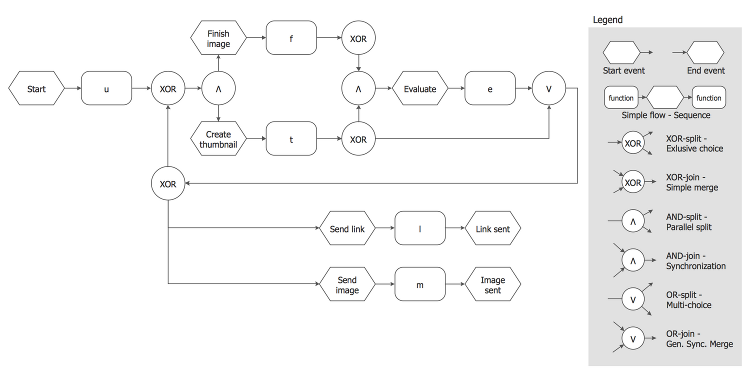
This Basic Event-driven Process Chain template explains the meanings of the Basic EPC design elements.


Both ConceptDraw DIAGRAM diagramming and drawing software and the Basic EPC Diagrams solution can help creating the business processes diagrams you need. The Basic EPC Diagrams solution can be found in the Business Processes area of ConceptDraw STORE application that can be downloaded from this site. Make sure that both ConceptDraw DIAGRAM and ConceptDraw STORE applications are installed on your computer before you get started.
After ConceptDraw STORE and ConceptDraw DIAGRAM are downloaded and installed, you can install the Basic EPC Diagrams solution from the ConceptDraw STORE.

To make sure that you are doing it all right, use the pre-designed symbols from the stencil libraries from the solution to make your drawings look smart and professional. Also, the pre-made examples from this solution can be used as drafts so your own drawings can be based on them. Using the samples, you can always change their structures, colors and data.
