Block diagram is a diagram of such a system where the principal functions are depicted with the help of blocks. These blocks are usually connected by lines and such lines are known to be representing the relationships of the blocks.
Being widely used in engineering in electronic design, hardware design, software design and other kinds of engineering activity, Block diagrams are usually used for providing less detailed descriptions, being intended to clarify all the overall concepts having no concern for the details of implementation.
Making an analogy to the map-making world, any Block diagram is known to have a few similarities to a highway map. The major cities may be listed but the minor county roads and the city streets are not mentioned in this drawing.
Providing the ConceptDraw DIAGRAM diagramming and drawing software’s users with the pre-made templates, samples and stencil libraries full of vector elements, Block Diagrams solution can be used for drawing any needed Block diagram, Functional block diagram, or Block flow diagram.
Using the created Block diagrams for visualizing the high-level concepts of engineering, software system design and business, any business owner has a chance to succeed in doing what he is meant to.
Using all five stencil libraries that contain 190 vector stencils taken from the Block Diagrams solution as well as the examples, it may become possible to make the needed drawing within only a few minutes by editing the existing ones.
Many business specialists, business owners, and project managers will find the ConceptDraw DIAGRAM block diagram creator with Block Diagrams solution useful for drawing the 2D and 3D Block diagrams as using the pre-designed objects from the solution’s libraries can simplify the work of drawing making it possible to complete the tasks within only a few minutes.
There are 5 libraries containing 190 vector stencils in the Block Diagrams solution.





There are a few samples that you see on this page which were created in the ConceptDraw DIAGRAM application by using the Block Diagrams solution. Some of the solution's capabilities as well as the professional results which you can achieve are all demonstrated here on this page.
All source documents are vector graphic documents which are always available for modifying, reviewing and/or converting to many different formats, such as MS PowerPoint, PDF file, MS Visio, and many other graphic ones from the ConceptDraw Solution Park or ConceptDraw STORE. The Block Diagrams solution is available to all ConceptDraw DIAGRAM users to get installed and used while working in the ConceptDraw DIAGRAM diagramming and drawing software.
This diagram was created in ConceptDraw DIAGRAM using the combination of libraries from the Block Diagrams Solution. An experienced user spent 10 minutes creating this sample.
This sample shows the parts of a document management system (DMS) that is a computer system aimed to track and store the electronic documents, manage the versions, realize the digital asset management and content management, provide metadata, security, indexing, and retrieval capabilities, document imaging, workflow systems, and records management systems. The Document management systems also allow maintaining the document files, describing the document processing, managing routing, and process monitoring tools, provide the free routing of documents, support for personal queues of users, navigation and organization the presentation of information about documents, and allow implementation of many other functions, including the history tracking, i.e. the tracking of different versions modified by varied users. The parts of the DMS architecture are represented as 3D blocks. Drawing the 3D diagrams is a quite complex process, but using the predesigned objects from the ConceptDraw's Block Diagrams solution libraries you can design your 3D block diagrams in a few minutes.

This diagram was created in ConceptDraw DIAGRAM using the combination of libraries from the Block Diagrams Solution. An experienced user spent 15 minutes creating this sample.
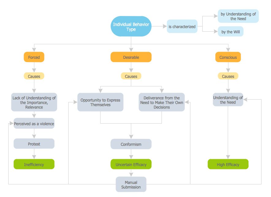
This sample diagram represents the types of individual behavior in an organization in view of an individual’s understanding of the need, will, importance, relevance, etc. Organizational behavior is a modern field of study intended to provide special researches within an organization to improve the effectiveness of its work. For this purpose, the exploration of the impact of groups, structures, and individuals on the behavior in an organization is realized. Such domains as psychology, communication, sociology, management are involved during the researches. The organizational behavior science or study successfully complements the organizational theory and human resource studies. This diagram is a Functional Block diagram, which has a hierarchical structure. It is strict and clear, three main groups of individual behavior types are represented (forced, desirable, conscious), and the causes that eventually lead to inefficiency, uncertain efficacy or high efficacy are described. Moreover, the blocks are visually colored according to their level in the diagram.

This diagram was created in ConceptDraw DIAGRAM using the combination of libraries from the Block Diagrams Solution. An experienced user spent 10 minutes creating this sample.
This sample shows the Block diagram describing the various stages of the total solution process for organizations. The problem-solving process is always relevant because the task of finding the problem's solution is a common task for any field in which you work and supposes the use of generic or special methods in order to find a solution. The professional-looking Block diagrams are useful for illustration in documents and presentations. The bright blocks you see in this diagram attract attention and are easy to remember. The diagrams describing the types of problems to be solved, the methods and techniques of their solving, and many other points can be easily depicted in a visual form with ConceptDraw DIAGRAM block diagram creator. The ConceptDraw's Block diagrams solution allows designing professional-looking Block diagrams describing different techniques of effective solving the problems in varied fields: computer science, software development, sales, marketing, engineering, mathematics, artificial intelligence, medicine, etc.

This diagram was created in ConceptDraw DIAGRAM using the combination of libraries from the Block Diagrams Solution. An experienced user spent 5 minutes creating this sample.
This sample represents the Block diagram of the main qualities, which lead to winning. There are included goals, commitment, reliability, actions, results, and principles. The personal qualities of each employee and especially the company's leader have a direct impact on the company's development and effectiveness of the entire team, success and improvement of the organization. The winning qualities of employees greatly influence their personal growth, they include all the skills, abilities and traits that lead a person to outstanding results. The list of winning qualities is extensive and is often individual for each person. In this way, the Human Resources Development (HRD) theory lies at the base of the individuals improvement and organization performance, and includes the employees development and training them with a goal to enhance their key competencies, to increase the level of training, to uncover the potential qualities and abilities, to allow the fast reacting on the changeable conditions.

This diagram was created in ConceptDraw DIAGRAM using the combination of libraries from the Block Diagrams Solution. An experienced user spent 10 minutes creating this sample.
This Block diagram sample illustrates the five stages of promise issue: measurement of expectation level in every segment, quality of service standards are determined for every segment, guarantee of conditions to redeem promises, formulation of promises (clear and examinable formal obligations), and finally fulfillment of obligations (delivery organization in concordance with determinate standards). The service quality constitutes the comparison of the expectations with performance and is one of the basic characteristics in a service industry because any business is successful only when it offers the high-quality service, satisfies the needs and expectations of clients, at this remaining economically competitive on the market. The increase of the service quality leads to an increase in economic competitiveness and can be achieved by means of a clear understanding of operational processes, improving them, quick and systematical identifying problems, setting actual and reliable service performance measures, measuring the satisfaction of customers and other performance outcomes.

This diagram was created in ConceptDraw DIAGRAM using the combination of libraries from the Block Diagrams Solution. An experienced user spent 5 minutes creating this sample.
This sample shows the Block Diagram illustrating the sources of customer satisfaction. Any customer has some expectations before purchasing some product or service, which can be justified or not when the purchase was realized. A "customer satisfaction" is a key performance indicator within business and marketing, the term is widely used to reflect in what measure the products and services provided by the company meet the customers' expectations and maybe even surpass them. This term can be also considered as the percentage of customers, which reported experience with a company, specific products, or services surpass the specified satisfaction goals, to the customers' total number. Typically, in a competitive marketplace the customer satisfaction is the main indicator and a key element of business strategy because at the fields where the businesses compete for the clients, one can observe the great efforts making to attract the customers and withhold them by means of satisfying their needs and requirements.

This diagram was created in ConceptDraw DIAGRAM using the combination of libraries from the Block Diagrams Solution. An experienced user spent 5 minutes creating this sample.
This Block diagram sample represents the Six market model, which was intended by three specialists from the Cranfield University in 1991 — Christopher, Payne, and Ballantyne, and determines the main kinds of the markets. The six markets are allocated and have the central position in relationship marketing: internal markets, recruitment markets, influencer markets, customer markets, referral markets, and supplier markets. The diagram visually depicts them as boxes around the middle "organization" box. The listed markets are different, with their own specialties, require the own explicit strategies and individual complex of marketing actions, so are allocated in separate categories. At the same time for the best success of an organization, it is recommended to realize the marketing activities at each of these markets. Thus, referral markets offer the best use of resources and represent the development and implementation of a marketing plan to stimulate referrals; supplier markets ensure a long-term conflict-free relationship and allow reducing costs at the improvement quality; influence markets include a wide range of sub-markets, etc.

This diagram was created in ConceptDraw DIAGRAM using the combination of libraries from the Block Diagrams Solution. An experienced user spent 10 minutes creating this sample.
This Block diagram sample illustrates the step-by-step planning process, which supposes the organization of actions for achieving desired goals and their preliminary thorough thinking-out. The planning obligatory includes the creation of a plan, its maintenance and refinement, and even integration with other plans. You can observe the following steps in the diagram: understanding an organization environment, mission, and purposes; defining and formulating the preliminary purposes; realization of audit of the current situation; conducting the SWOT analysis; adjusting of estimates; redefining purposes, if needed; selecting the correct strategy; implementation the preplanning; measuring and estimating results. The planning process is closely related to forecasting, it offers the overall overseeing of future scenario and prediction the future, as well as provides the ready scenarios of how to react on each variant of events development. These main steps of the planning process are visually depicted in this Block flow diagram and highlighted with different colors for the convenience of their perception.

This diagram was created in ConceptDraw DIAGRAM using the combination of libraries from the Block Diagrams Solution. An experienced user spent 15 minutes creating this sample.
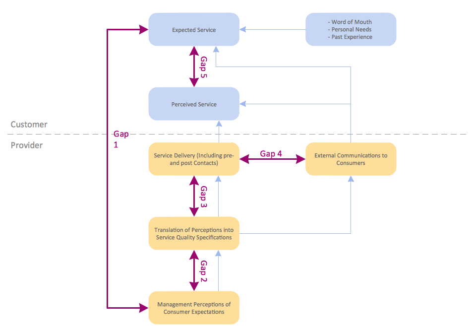
This Block diagram sample demonstrates the gap model or the service quality model developed by three people from Texas and North Carolina in 1985 — Parasuraman, Zeithaml, and Berry. Typically, the customers compare the achieved or experienced services with their own expectations and in this regard can happen different situations — when the expectations correspond to the reality and when not. In the last case, when the expected service and perceived one are unequal, the gap arises. This diagram represents five possible gaps that finally can cause unsuccessful delivery. The customer’s part of the diagram includes the perceived service and expected service that in its turn is determined by such factors as the word of mouth, personal needs, and past experience. The provider’s part of the diagram contains the management perceptions of consumer expectations, translation of perceptions into service quality specifications, service delivery including pre and post contacts, and external communications to consumers.

This diagram was created in ConceptDraw DIAGRAM using the combination of libraries from the Block Diagrams Solution. An experienced user spent 10 minutes creating this sample.
This Block diagram sample shows the process of customers' decision making. It is a cognitive process the main goal of which is a solving of a problem in the best way, which supposes the thorough analysis of costs and their minimization at the maximization of benefits. The decision-making process leads to the choice of uniquely correct belief, direction, and sequence of actions from a few alternative possibilities. When the decision making concerns the everyday or usual situations, typically we don't even think about the process itself, don't fix at all steps of how it happens, but the making of key decisions in business, manufacturing and some other domains requires a thorough and serious approach to avoid the possible mistakes and provide the best solution in each situation indeed. The decision-making steps represented in this diagram will help you make the best decisions. They include problem recognition, information search, evaluation of alternatives, purchase, post-purchase evaluation, and divestment.



Both ConceptDraw DIAGRAM diagramming and drawing software and the Block Diagrams solution can help creating the diagrams you need. The Block Diagrams solution can be found in the Diagrams area of ConceptDraw STORE application that can be downloaded from this site. Make sure that both ConceptDraw DIAGRAM and ConceptDraw STORE applications are installed on your computer before you get started.
After ConceptDraw STORE and ConceptDraw DIAGRAM are downloaded and installed, you can install the Block Diagrams solution from the ConceptDraw STORE.

To make sure that you are doing it all right, use the pre-designed symbols from the stencil libraries from the solution to make your drawings look smart and professional. Also, the pre-made examples from this solution can be used as drafts so your own drawings can be based on them. Using the samples, you can always change their structures, colors and data.

When using the term block diagram, we are referring to a whole sub-set of system diagrams, that use a series of blocks to represent components or actions, and connecting lines that show the relationship between those blocks. They are typically low-detail, providing an overview of a process without necessarily going into the specifics of implementation. A common example of a block diagram is a flowchart, used in many fields of business as a simple way of mapping a repeated process. Software and hardware designers use them to record the design process, network managers can show the relationships between electrical systems. The principle aim is to allow a critical view to be taken on the steps in a process or system — information on physical components or construction is left to schematic diagrams or blueprints.

Project management flowchart created using ConceptDraw DIAGRAM
Not all block diagrams are the same...
Although essentially a very simple format, a variety of shapes and connecting lines, and rules and actions pertaining to them, make the block diagram a versatile tool for many forms of industry. Another attraction is the ease with which they can be constructed — ConceptDraw DIAGRAM is an example of purpose built software designed with this form of process modeling in mind. The RapidDraw functionality found within creates new objects and their connectors in a single-click, creating an ever expanding tree as you work through the process.
Here are some examples of the sort of subject matter block diagrams can be useful for, and what style can be utilized in each case.
Quite a broad term, but you will find block diagrams used in all fields of business; at an abstract level, to describe customer intentions and management processes, to depictions of physical transactions such as product design and sales processes.

Porter's five forces model, created using ConceptDraw DIAGRAM
The format of block diagrams lend themselves well to system and software modeling — often these sorts of processes involve logical, binary choice relationships with a finite number of permutations or possibilities. They can be used to identify or predict possible faults in a system.
As well as describing linear system processes and patterns of product lifecycles or customer behaviour, block diagrams can describe more free-form, creative diagrams for educational purposes — connecting thematic ideas and structuring concepts into a visual hierarchy for effective understanding and learning. Diagrams of this form, which can include mind maps and concept maps, bring a collaborative element to learning whereby subjects can be 'brainstormed' by people within a group.

Concept map created using ConceptDraw DIAGRAM
A multi — purpose solution
Not many software programs can claim to offer solutions for all the tasks mentioned, or are capable of such diverse functionality as to handle complex designs in a variety of formats. CS Odessa have devoted a number of years to ensuring that ConceptDraw DIAGRAM offers value in all these situations; for producing informative educational materials, professional looking system analysis, or constructing complex business processes, and much more besides.
A large portion of ConceptDraw Solution Park is devoted entirely to the principle of block diagrams in all its varied forms — each individual solution contains their own vector stencil libraries, full of task specific icons and templates, sample documents that provide a reference of the capabilities of the solution, as well as a host of associated help and how-to material (text and video).
A couple of key features separate ConceptDraw DIAGRAM from the crowd in terms of ease of use, and assistance when creating your block diagram. RapidDraw functionality allows the user to place objects on the page with a single click, automatically connecting to the previous shape, making the drawing process fluid and intuitive. The technology to connect objects has also been carefully considered — 'smart connectors' automatically choose the most efficient route between shapes, and realign themselves if objects are rearranged at any point.
Visit ConceptDraw's Solution Park to find the comprehensive set of tools that make constructing block diagrams using ConceptDraw DIAGRAM a straight-forward and effortless process.