The social media are incredibly popular today and the number of their users increases exponentially. They are quite tightly entered into our lives and although the scale of this penetration varies depending on the geography and demographic factors but generally we can surely say that today the social media are an integral part of both personal life and an effective tool of marketing and business promotion.
The social media activity increases with the highest speed day by day and in this regard the need to organize effectively the social media activity gains more relevance. The need to improve the effectiveness of response on the social media mentions, to visualize the social media information and sometimes to represent visually and in detail the phases of the social media activity also rises. The diagrams and Mind Maps are useful for this goal. It is convenient to construct the Interactive Flowcharts for describing the social media response process and Action Mind Maps useful to outline the primary messages, good additions, examples of messages, and to represent in a ready view the main objective of messaging at each particular situation. All these tasks are easily solved with the help of ConceptDraw Suite applications and the Social Media Response Solution from the ConceptDraw Solution Park.
The Social Media Response Solution extends ConceptDraw DIAGRAM and ConceptDraw MINDMAP software with contemporary capabilities to draw the Interactive Flow Charts and Action Mind Maps, and to use them to react and to respond actively, timely, quickly and professionally to the social media mentions. That allows the teams to work effectively and high-quality, and to keep the entire team on the same page. The solution's abilities allow organizing the process of response to the interactions in social media and realizing the chosen social media strategy effectively in order to navigate visually the outlined stages of a response process, to minimize the time needed for the answers and to improve the quality of your responses at once.
The Social Media Response Solution is a combination of innovative tools, ready-made libraries objects, templates, and samples of Interactive Flow Charts of any complexity and the Action Mind Maps, which were developed with a goal to help all people related with a social media to boost their social media success fast and easy. In particular, it is intended for the social media strategists, social media consultants, bloggers, PR professionals, online marketing agencies, sales people, internet entrepreneurs, startup groups using online promotion, technical support, trainers, coaches, and many other stakeholders. Use ConceptDraw DIAGRAM to create a flowchart using the predesigned vector objects or one of the offered Social Media Flowchart templates and then connect it with Action Mind Maps that will help you to choose the further corrective actions.
New Social Media Response solution: extends capabilities for professionals in social media
The samples you see on this page were created in ConceptDraw DIAGRAM and ConceptDraw MINDMAP to illustrate a methodology proposed in the Social Media Response solution. The Interactive Flowcharts and Action Mind Maps demonstrate the solution's utilization, and the documents you can create using this solution.
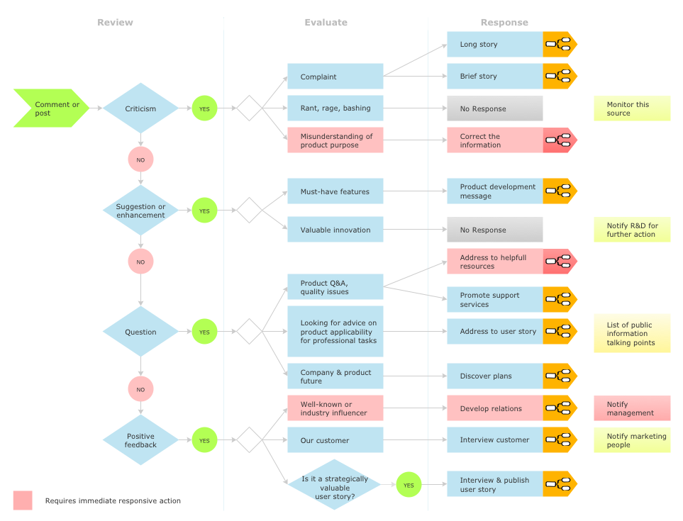
This flow chart was created in ConceptDraw DIAGRAM using the Social Media Flowchart template from the Social Media Response solution. An experienced user spent 30 minutes creating this sample.
You can use a flowchart to detail all variants of response. This chart looks at what to do in case of positive or negative feedback.

This sample is an action mind map created in ConceptDraw MINDMAP It demonstrates what kind of action mind maps one could use applying the Social Media Response method.
This map shows you how to spread the news of your positive customer experiences through social media.

This sample is an action mind map created in ConceptDraw MINDMAP It demostrates what kind of action mind maps one could use applying the Social Media Response method.
It’s a big help to customers if you can answer questions before they’re asked. In this instance, a bank answers frequently asked questions online.


To get started you will need ConceptDraw DIAGRAM, ConceptDraw MINDMAP, and the Social Media Response solution. You can find the solution in the Collaboration Area of ConceptDraw Solution Park. Make sure that you installed them on your computer.
Download and install ConceptDraw DIAGRAM, ConceptDraw MINDMAP and ConceptDraw STORE. Install the «Social Media Response» solution using STORE.

Start using Social Media Response from the ConceptDraw DIAGRAM Template Gallery.

Benefits: The Social Media Response solution helps to organize the process of response for interactions occuring in social media. The Social Media Response solution provides the means to respond to social media mentions quickly and professionally. This tool keeps the entire team on the same page allowing you to realize your social media strategy, improve the quality of your answers, and minimize the time it takes to respond.
Objective: Interactive tool helps you find the appropriate response to social media mentions quickly.
Solution Purpose: Give quick and professional responses to social media mentions. Present workflow to team. Train employees. Accumulate knowledge and experience.
Intended For: Social media strategists, online marketing agencies, internet entrepreneurs, bloggers, social media consultants, startup groups using online promotion, sales people, technical support, PR professionals, trainers/coaches.
Products and methods: The Social Media Response solution delivers an innovative combination of interactive flow charts and action mind maps to help you boost your social media success.
Interactive Flowcharts can change the way one creates and organizes their social media response process. ConceptDraw DIAGRAM provides tools to develop a response flowchart that can be connected with Action Mind Maps. Visual navigation through the stages of a response process helps you locate specific actions to be taken via Action Mind Maps. Action Mind Maps can be used to describe primary messages, good additions, show examples of messages, and also define the main objective of messaging for a specific situation.

Using a combination of Interactive Flowcharts with Action Mind Maps helps professional social media teams be more proactive and prepared with proper responses. Social Media Response solution minimizes
Consultant and trainer Wojciech Korsak says: “In my opinion, this solution is excellent for organizing social media teams, trainers, marketing agencies and sales people — working with opened minds, in visual way and using