Accounting can be divided into several fields, such as financial accounting, external auditing, tax accounting, cost accounting and management accounting, being the processing, the communication and the measurement of the financial information about economic entities (e.g., corporations and businesses).
Accounting information systems are the ones that are usually designed in order to support the accounting functions as well as the other accounting-related activities.
Financial accounting is the one being focused on the reporting of some organization's financial information (such as a preparation of some financial statements) to some external users of the information. The last-mentioned external users may be regulators, suppliers and investors.
Management accounting is the one that is focused on the analysis, reporting and measurement of information for only internal use by the company’s management.
The recording of different financial transactions is used for summarizing the financials. It may be presented in financial reports being known as “bookkeeping”.
Any accountant’s job is to measure the results of an organization's economic activities, conveying this information to the users who can be creditors, management, regulators and investors.
Accounting-flowcharts solution extends the ConceptDraw DIAGRAM diagramming and drawing software with the ability to draw the Accounting Flowcharts so creating the content for the needed flowcharts becomes much simpler.
Making such vector graphic accounting diagrams that can be used in presentations, whitepapers, datasheets, published technical material and posters by using the Accounting Flowcharts solution is much easier and quicker.
Such specialists as the financiers, the accounts and many other finance-related ones, can find the Accounting Flowcharts solution truly useful for creating the accounting flowcharts to track the finances.

There are a few samples that you see on this page which were created in the ConceptDraw DIAGRAM application enhanced with Accounting Flowcharts solution from the article "Accounting Flowchart: Purchasing, Receiving, Payable and Payment" from the website "Accounting Financial Tax", and published with the kind permission of the author. Some of the solution's capabilities as well as the professional results which you can achieve are all demonstrated here on this page.
All source documents are vector graphic documents which are always available for modifying, reviewing and/or converting to many different formats, such as MS PowerPoint, PDF file, MS Visio, and many other graphic ones from the ConceptDraw Solution Park or ConceptDraw STORE. The Accounting Flowcharts solution is available to all ConceptDraw DIAGRAM users to get installed and used while working in the ConceptDraw DIAGRAM diagramming and drawing software.
This example of accounting flowchart was drawn using the Accounting Flowcharts Library from the Accounting Flowcharts Solution for ConceptDraw DIAGRAM from the article Accounting Flowchart: Purchasing, Receiving, Payable and Payment from the website Accounting Financial Tax, and published with the kind permission of the author. An experienced user spent 5 minutes creating this sample.
This accounting flowchart shows a mapped-out receiving process. ConceptDraw DIAGRAM offers you the incredibly useful tools for drawing accounting flowcharts. Drag the predesigned vector objects from the libraries to draw an accounting flowchart in minutes.

This example of an accounting flowchart was drawn using the Accounting Flowcharts Library from the Accounting Flowcharts Solution for ConceptDraw DIAGRAM from the article Accounting Flowchart: Purchasing, Receiving, Payable and Payment from the website Accounting Financial Tax, and published with the kind permission of the author. An experienced user spent 5 minutes creating this sample.
This sample flowchart shows a purchasing process flow. The accounting process consists of accounting cycles. What is an accounting cycle? It is a sequence of steps or stages that occur in the defined period of time during the accounting process. These steps of the accounting cycle lead to problems being solved, it's necessary to accurately follow them.

This example of accounting flowchart was drawn using the Accounting Flowcharts Library from the Accounting Flowcharts Solution for ConceptDraw DIAGRAM from the article Accounting Flowchart: Purchasing, Receiving, Payable and Payment from the website Accounting Financial Tax, and published with the kind permission of the author. An experienced user spent 7 minutes creating this sample.
This sample demonstrates, step-by-step, a payment process flowchart for a treasurer. Payment flowcharts are very popular. Create them using the most commonly-used shapes, so they are simple and comprehensive for everyone.

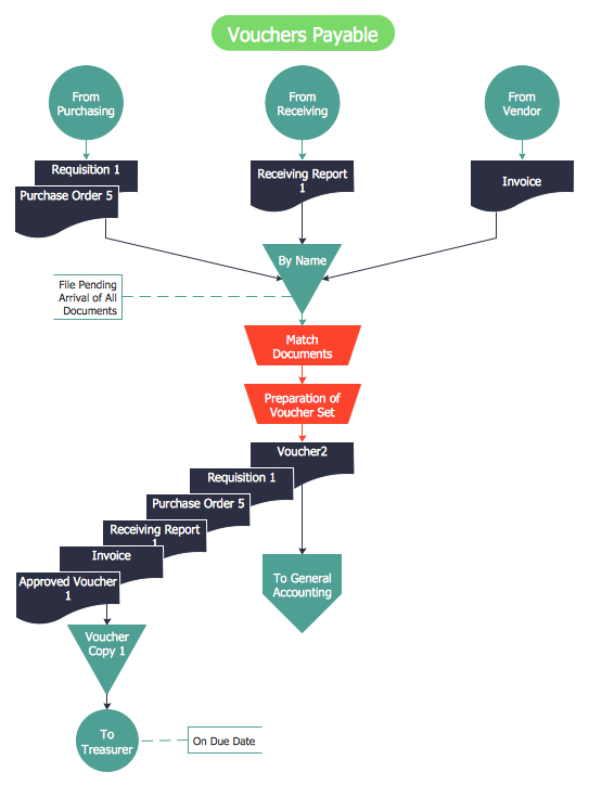
This example of accounting flowchart was drawn using the Accounting Flowcharts Library from the Accounting Flowcharts Solution for ConceptDraw DIAGRAM from the article Accounting Flowchart: Purchasing, Receiving, Payable and Payment from the website Accounting Financial Tax, and published with the kind permission of the author. An experienced user spent 5 minutes creating this sample.
This accounting flowchart demonstrates a voucher-payable process flow. The key elements of the accounts payable process are visually represented in this sample. Design your own accounts payable process flow chart quickly and easily with the Accounting Flowcharts Solution.

This diagram was created in ConceptDraw DIAGRAM using the Accounting Flowcharts Library from the Accounting Flowcharts Solution. An experienced user spent 10 minutes creating this sample.
This sample shows the accounting flowchart of a procurement process map. Sometimes, steps in the accounting process can be sufficiently complex to warrant representing them in detail in a separate flowchart. Be sure to make a legend to visually explain the diagram.

This diagram was created in ConceptDraw DIAGRAM using the Accounting Flowcharts Library from the Accounting Flowcharts Solution. An experienced user spent 10 minutes creating this sample.
This example shows a purchasing flowchart. Take a look at this flowchart. Different shapes have different colors – it’s visual. Use bright colors to make your accounts payable flowchart attractive, popular and successful.

This diagram was created in ConceptDraw DIAGRAM using the Accounting Flowcharts Library from the Accounting Flowcharts Solution. An experienced user spent 5 minutes creating this sample.
This example shows the accounting flowchart template. The samples and templates for accounting data flow from the Accounting Flowcharts Solution will help you create your own professional-looking accounting flowcharts of any complexity quickly and effectively.


Both ConceptDraw DIAGRAM diagramming and drawing software and the Accounting Flowcharts solution can help creating the financial and accounting diagrams you need. The Accounting Flowcharts solution can be found in the Finance and Accounting area of ConceptDraw STORE application that can be downloaded from this site. Make sure that both ConceptDraw DIAGRAM and ConceptDraw STORE applications are installed on your computer before you get started.
After ConceptDraw STORE and ConceptDraw DIAGRAM are downloaded and installed, you can install the Accounting Flowcharts solution from the ConceptDraw STORE.

To make sure that you are doing it all right, use the pre-designed symbols from the stencil libraries from the solution to make your drawings look smart and professional. Also, the pre-made examples from this solution can be used as drafts so your own drawings can be based on them. Using the samples, you can always change their structures, colors and data.
