In order to visualize, structure, classify and generate the ideas, mind maps can be used. They are an aid in organizing information, solving different problems, writing, and making decisions.
Any mind map is, first of all, a simple diagram. You can use it to organize the information in a visual way being hierarchical and showing the relationships among different pieces of the whole. A mind map is known to be often created around some particular concept. The concept is usually drawn as an image in the center of a blank page making it obvious about the purpose of this specific mind map.
All the associated representations of ideas (e.g., words, images and parts of words) are usually all added to this key idea. Such ideas are known to be connected directly to the central concept, having the other ideas branching out from these.
Mind maps have many different applications in both educational and business situations. They are great tools for summarizing a large amount of information. They can be also used as a mnemonic technique or in order to sort out some complicated idea. Mind maps can be also promoted as a way of collaboration in the so-called “color pen creativity sessions”.
Mind maps can be analyzed with the standard methods of information retrieval in order to classify either a mind map's author or documents that can be found linked from within the mind map. In order to create any needed mind map, the ConceptDraw DIAGRAM diagramming and drawing software can be used.
As an extension to ConceptDraw DIAGRAM, the Quality Mind Map Solution can be also used, providing with the pre-made quality mind map templates, samples as well as stencil libraries full of design elements. Having such great starting points for identifying, tracking and addressing all the quality initiatives in your organization, you can start using the Quality Mind Map Solution right now editing the existing examples and so creating the unique and good-looking drawings.
This solution can be useful for a wide range of business specialists, such as analysts, project managers, creative managers, project members, marketers, teachers and many other specialties.
The mind map samples you see on this page were created in ConceptDraw MINDMAP as a demonstration of the creative approach to implementing quality management methods into daily work that Quality Mind Map solution offers.
You can use these samples and templates to describe your own quality processes, brainstorm, and structure quality issues; then quickly present them to your team.
This Mind Map shows the 8-step approach to solving any kind of product or service problems. The first step is to clarify the problem — you need to make sure in clearness of the problem and describe how it is connected with your unit mission. On the second step, you need to breakdown the problem, compare the current performance with the desired one and identify the performance gap. Set a target on the third step and determine what level of performance is desired and in what term. On the next steps, it is needed to analyze the root cause to prevent the problem's recurrence, develop the countermeasures allowing countering the root cause of the problem, also see the countermeasures through and verify that they are applied. The final two steps suppose the evaluation of both process and results, and standardization successful processes, so make sure that the countermeasures ensure the predicted and desired results, share your successes, and fix the changes as permanent.

This Mind Map shows how the Six Sigma methodology can be represented as a Mind Map and how Mind Maps help in the application of the Six Sigma conception. The Six Sigma is a popular quality management methodology that provides businesses with powerful tools allowing focusing on improving quality, perfecting the variability in business processes and maximizing the quality of the organization's work. It is based on the statistical methods of management processes, continuous improvement of processes and reducing the number of defects. Thus, the number of defects can be reduced to 3.4 defects per million. The Six Sigma is applied in organizations of various areas, from industrial enterprises to banks, it has found its application in many areas of business, but the main area of its application is production. This methodology is used by many famous companies, such as Motorola, General Electric, Allied Signal, reducing their losses, saving profits and making them successful.

This Mind Map effectively demonstrates how the Total Quality Management (TQM) methodology can be presented in a Mind Map. Total Quality Management is a well-known extensive and structured organization management approach based on the continuous improving the quality of products and services, as well as all organizational processes by using continuous feedback with customers. It is the main idea of TQM that the company should work not only on the quality of products, but also on the quality of organization of work in the company, and improvement the skills of staff. Total Quality Management methodology allows achieving significant business development faster and more efficiently. So, the main points of TQM are the following represented on this Mind Map: quality measurement, elimination of waste, continuous improvement, customer orientation, leadership, and empowerment. The use of mind mapping for quality management is a creative approach that allows structuring all key quality points on one page.

This Mind Map depicts how the Value Stream Maps can be represented as Mind Maps. The Value Stream Mapping (VSM) is a lean-management tool used to analyze the current state of the product or service at the implementing the lean manufacturing principles, as well as to visualize the process of turning the raw materials into the ready products sold to consumers. It allows reducing the lean waste as compared to the current state. The Value Stream Maps can help a manufacturing team to visualize the material and information flow required to deliver a product or a service to customers. They are used in the Lean Manufacturing methodology to analyze and identify potential process improvement opportunities. The main purpose of the value-stream mapping is to identify waste and quality problems, to reduce and in ideal to remove waste in value streams. All this contributes to increasing the productivity and efficiency of manufacturing processes.

This Mind Map is a template you can fill in a case of having some problem to be solved. Filling in all fields gives you a solid vision of your problem, allows step-by-step detailing it, so then a correct decision becomes easy to find. The Mind Maps give a good overview of any problem that makes them effective in finding solutions to both simple and difficult problems or issues, even when they are looking unresolvable, as well as in conducting the self-analysis, bringing thoughts in order, generating new ideas, planning major events or simply a tense day or week, organizing an event, planning a project, creating report or presentation, taking notes during a lecture, designing a site map, planning a budget, writing a book, etc. The Mind Map helps to collect and sort the information, to decompose it on parts, and at any moment add new idea if needed. All these features are incredibly important at the problem solving.

With this Mind Map template, you can quickly prepare for quality meetings on product or service by filling in the appropriate fields. The quality meetings are sufficiently common activities which main goal is capacity to meet the consumer needs by means of improving products, eliminating deficiencies and defects, so increasing their quality. Today the quality meetings become more effective when using Mind Maps. This Mind Map template can be applied to take notes during the meeting, it is also a perfect one-page summary that you'll be able to send to all meeting participants or use later to revise or to present the material yourself to a different audience. The significant points of the quality meeting are common information about the product or service, its name, start and finish time, place, quality status, defects and root causes, as well as attendees, facilitator, decisions and corrective actions, and list of documents to read.

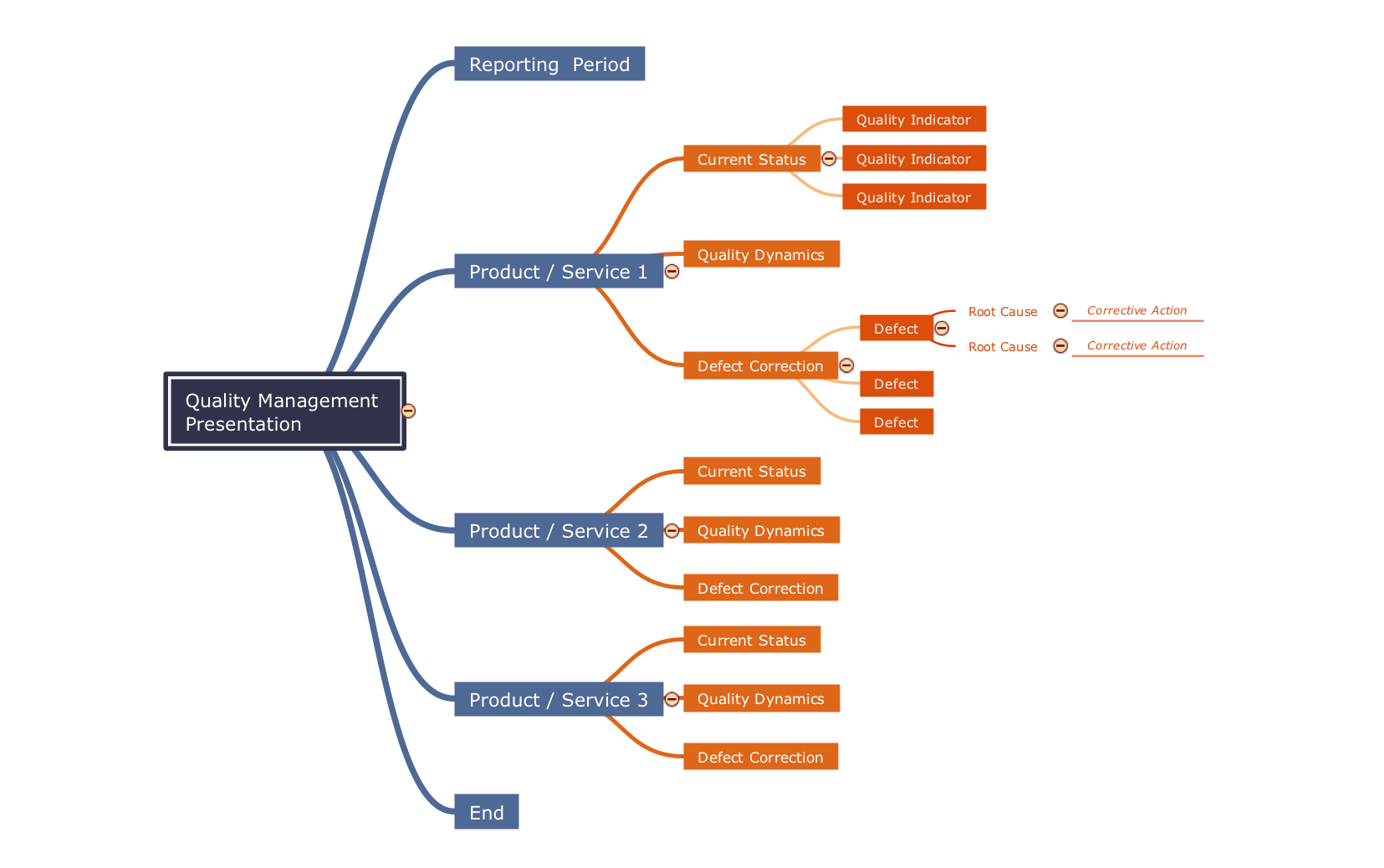
This Mind Map template is dedicated to the quality management presentation. By filling in this template, it is easy to quickly prepare a presentation about any quality process in your company. There are provided the fields for all needed information – reporting period, products or services names, current statuses, quality dynamics, defects correction and root causes. The quality presentations in the form of Mind Maps are illustrative, visual, strict, and contain all important information on one page in an accessible and usable form. The color division lets visually decompose the information, to divide the layers, easier perception and it is desired that it will be executed in harmony with all rest part of your presentation, the color gammas of other illustrations and presentation slides. Typically, the visual instructions are more comprehensible and it is perfect to have this template, ready to be used to describe the visual instructions on any quality management process.



Both ConceptDraw MINDMAP software and the Quality Mind Map solution can help creating the quality processes you need. The Quality Mind Map solution can be found in the Quality area of ConceptDraw STORE application that can be downloaded from this site. Make sure that both ConceptDraw MINDMAP and ConceptDraw STORE applications are installed on your computer before you get started.
After ConceptDraw STORE and ConceptDraw MINDMAP are downloaded and installed, you can install the Quality Mind Map solution from the ConceptDraw STORE.

To make sure that you are doing it all right, use the pre-made examples from this solution can be used as drafts so your own quality processes can be based on them. Using the samples, you can always change their structures, colors and data.
Successful quality management implemented in a company of any size is a critical component of a company’s organization. Effective quality management requires strong formal procedures and a quality culture inside of the organization. Constant improvement of key performance indicators that are related to quality is a step in the right direction for a company interested in market growth.
Flowcharts (TQM flowcharts, VSM flowcharts, etc.) are recognized as a formal method of visualizing quality management and are a fundamental tool in quality management. There are other tools that are available to lend a fresh look to quality procedures. ConceptDraw MINDMAP has a new addition to the ConceptDraw Solution Park that provides a creative approach to visualizing quality processes, Quality Mind Map Solution.
Mind maps can be used to depict a quality process. With a mind map one can easily describe a quality process using a tree structure as well as show process relations, use visual symbols to improve understanding, and produce presentations. You can use mind maps for a complete quality process analysis, giving more visibility to the focal points that you need to get clear.
ConceptDraw MINDMAP is a good way to describe visual instructions on any process. Printed on a single page, it is easy to identify the critical points during a conference call. As a note-taking tool, it lends itself to reorganizing the notes taken during a planning conversation to the corresponding spot in the structure of a template. Note organization is as easy as dragging-and-dropping content to its correct placement.
Mind maps are great for producing agendas used in quality meetings. You can print a copy for each participant, in order to keep everyone informed on core points and objectives. Viewing the mind map on a large screen during a meeting and making changes and putting notes helps to keep all participants on the same page. Final decisions, deals, and to-do lists can be added to this mind map so that the map content can be sent or printed for everyone, so that the whole team has a ready-to-work document.
Once a quality problem is identified, mind maps can be of great value in depicting and describing a problem in detail, then structure it, and find the right decision. The visual form of mind maps is helpful in all stages of quality management, from describing problem to describing and documenting a decision.
Using quality mind maps is a perfect addition to quality visualization in your company. Mind maps provide descriptive documents for daily work and keep all quality team members clearly informed about key points. The features of ConceptDraw MINDMAP preserves total quality management and helps bring out the best in your products and services.