ConceptDraw PROJECT is a multifunctional project management software which supplies its customers with powerful tools for planning, managing and tracking projects of different categories, directions and complexity. In addition, it provides wide opportunities for generating varied kinds of reports in a form of spreadsheets, as well as visual reporting in ConceptDraw DIAGRAM and ConceptDraw MINDMAP formats. The reports in a form of Mind Maps are incredibly popular in project management because it is a visual, clear, concise and easy for perception way to represent the data and information on your project and its implementation.
The MINDMAP Reports solution extends the boundaries of interrelations between the ConceptDraw MINDMAP and ConceptDraw PROJECT applications. It allows displaying the reports on the projects planned in ConceptDraw PROJECT in a graphical format of Mind Maps. Intended for all project managers, team leaders, management assistants, and other project participants, this solution offers the set of project examples and a wide choice of report kinds, which you can generate in a moment in a form of Mind Map document. Among them, there are such types as Send Tasks List, Completed Tasks, Critical Tasks, List of Materials, Milestones, Over Allocated Resources, Project Knowledge Map, Project Knowledge, Project Team, Resource Knowledge, Tasks in Progress, Top Level Tasks, and Unstarted Tasks. Generate the MINDMAP reports of these types to track visually your project results and progress, to analyze the work of project team and individual employees, to control the tasks' execution, including the top level and critical tasks, the project milestones and many other key project parameters.
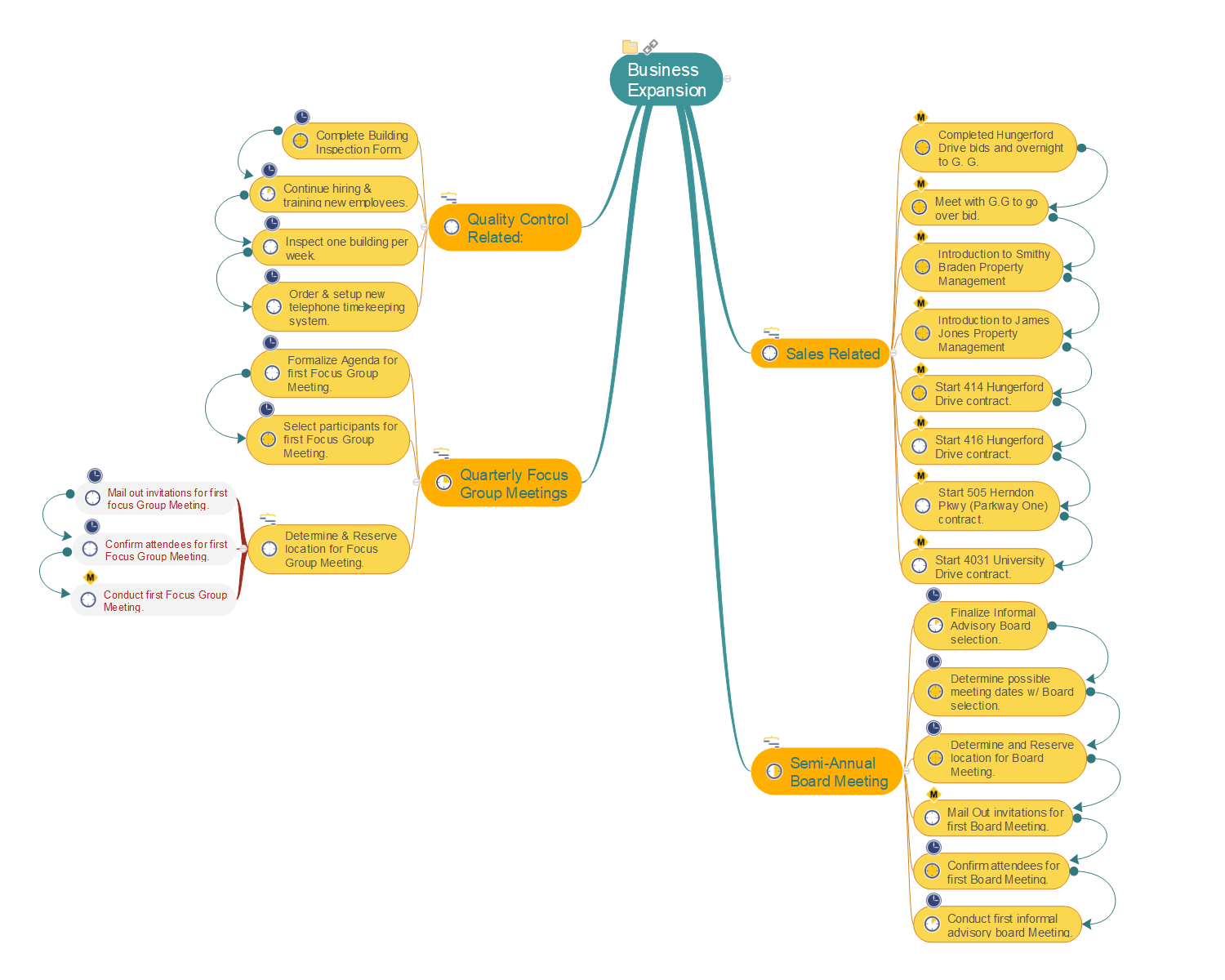
The business expansion is the most effective investment of profits since it allows achieving even greater success and significant profit increase. The business expansion makes sense only under certain conditions, meaning the greatest success can be obtained after conducting the marketing researches, studying all possible risks, and working out a plan by involving business professionals, marketers and experts in a considered business area. This example shows a detailed project of the business expansion.


The “Send Tasks List” report generated for your project depicts in a form of Mind Map the hierarchy of project phases and tasks. The information about start and finish dates, duration, complete, and priority is added as a topic data to each phase and task on a Mind Map. Drag the mouse cursor to a corresponding icon on the task in your Mind Map document to see these details in a pop-up note. The main idea's callout includes the information about report date and report period which was chosen before generating the report, by default it is a current month.

The “Completed Tasks” report formed for your project represents the Mind Map composed from the hierarchy of your project tasks which are already completed at the time of the reporting period. By default, the reporting period is a current month, but you can change it to the desired one before generating this report. For the multiproject, a multipage Mind Map document will be created.

The “Critical Tasks” report created for your project displays the project's critical tasks, i.e. the tasks that lie on the critical path and affect the project finish date. The report information is organized on a Mind Map. The multiproject's critical tasks in a form of Mind Map set are placed on the individual pages. If you do not change anything, the report will be generated for a current month by default.

The “List of Materials” report formed for your project offers a set of all material resources used in your project and represents them in a form of Mind Map. By default, the reporting period is set as a current month, but it can always be switched to another one in accordance with your desires. For the multiproject, you will have the multipage document with maps of materials for each project on individual pages.

The “Milestones” report generated for your project illustrates on a Mind Map the tasks that are marked as milestones in your project. In a case of a multiproject, you will have the multipage Mind Map where the report for each project will be displayed on a separate sheet. Before making a report you can change the reporting period from the current month, set as default, to another one.

The “Over Allocated Resources” report formed for your project offers the Mind Map for each work resource, which is over allocated in your project, i.e. which loading is over 100%. On each Mind Map, you will see the resource's name represented as the main idea, which is surrounded by the project tasks to which this resource is assigned.

The “Project Knowledge” report created for your project is a Mind Map representing the information about all hyperlinks associated with your project. Each hyperlink is displayed as a main topic on a Mind Map. The report date is depicted in a callout, which is immediately noticeable due to the bright filling color.

The “Project Knowledge Map” report generated for your project represents the Mind Map including the tree of all project phases and tasks, and also the hyperlinks related to them in the project as the subtopics. Dragging the mouse cursor on the Mind Map topics, you can see the detailed information about the project phases and tasks.

The “Project Team” report created for your project represents your project’s team, i.e. all employees involved in your project and having assigned tasks as the main topics on a Mind Map. Dragging the mouse cursor on the icons on the map's topics you will see the information about employees' e-mail addresses, their costs per hour, and belonging to one or another company's department. By default, the reported period is a current month, though you can change it if needed.

The “Resource Knowledge” report generated for your project is a Mind Map depicting all resources of work type, which your project disposes. For project employees that have the hyperlinks, they will be represented as subtopics on a Mind Map. Moreover, all topics contain the information about corresponding company's department, e-mail address and cost per hour, popping up when you drag the mouse pointer on the task.

The “Tasks in Progress” report formed for your project represents on a Mind Map the tree of project phases and tasks, which are in progress within the reporting period, i.e. those with the degrees of completion from 1% to 99%. The default reporting period is a current month, but if needed, you can customize it. For each project from the multiproject, you will have the individual Mind Map report page.

The “Top Level Tasks” report generated for your project offers the Mind Map, which extracts the phases and tasks of the top level from your project, and represents them. When reporting for the multiproject, you will receive the information corresponding to each project on the separate sheets. Besides, you can choose the desired reporting period directly before generating the report.

The “Unstarted Tasks” report created for your project is directed to representing in a Mind Map view all project tasks, which implementation has not started at the moment of the reporting period, i.e. those with complete values equal to 0% in a current month (by default) or in a period chosen by yourself. The tasks are presented on a Mind Map with corresponding parent phases. Each project from a multiproject is placed on own Mind Map in a report of this type.
