A financial audit is known to be intending to provide an opinion whether the so-called "financial statements" are stated with some specified criteria or not. Usually, the mentioned criteria are international accounting standards. At the same time, some auditors may conduct audits of financial statements that can be prepared by using the cash basis.
The auditors are expected to gather enough evidence for determining whether the statements contain material errors or other misstatements or not.
Any audit’s opinion has to be intended to provide the reasonable assurance, although they cannot provide with the absolute assurance that the financial statements are presented fairly. At the same time, they are expected to give a true and fair view due to the financial reporting framework.
The main purpose of an audit is to provide an objective independent examination of the financial statements. Such statements may increase the value as well as the credibility of the financial statements that can be produced by management. It may lead to increase in the user’s confidence in the financial statement, to reduce the investor’s risk as well as the cost of capital of the preparer of the financial statements.
The Audit Flowcharts solution extends the ConceptDraw DIAGRAM diagramming and drawing software with the pre-made templates, examples and a stencil library full of vector shapes to enable any ConceptDraw DIAGRAM user to easily create any needed Audit Flowchart.
In order to draw the auditing diagrams for finance, money management, accounting, fiscal information tracking, financial inventories, to enable you to document the Six Sigma, as well as the ISO 9000 business processes, the Audit Flowcharts solution can be used.
Financial audits, as well as the other finance-related specialists, might find the Audit Flowcharts solution truly useful as it allows making any needed audit flowchart within only a few minutes by editing the already previously examples of such drawings.
There is 1 library containing 35 vector shapes in the Audit Flowcharts solution.

There are a few samples that you see on this page which were created in the ConceptDraw DIAGRAM application by using the Audit Flowcharts solution. Some of the solution's capabilities as well as the professional results which you can achieve are all demonstrated here on this page.
All source documents are vector graphic documents which are always available for modifying, reviewing and/or converting to many different formats, such as MS PowerPoint, PDF file, MS Visio, and many other graphic ones from the ConceptDraw Solution Park or ConceptDraw STORE. The Audit Flowcharts solution is available to all ConceptDraw DIAGRAM users to get installed and used while working in the ConceptDraw DIAGRAM diagramming and drawing software.
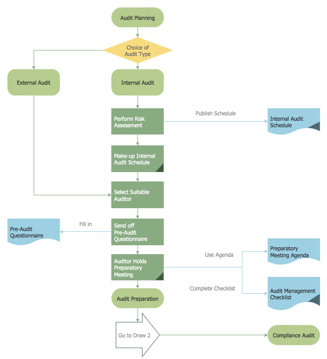
This flowchart was created in ConceptDraw DIAGRAM using the Audit Flowcharts Library from the Audit Flowcharts Solution. An experienced user spent 10 minutes creating this sample.
This sample shows the stages of pre-audit preparation and auditing process planning. Flowcharts are an important tool for auditors. By analyzing the chart, an auditor can perform their assigned tasks, define the problem areas, and then present ways to improve effectiveness.

This flowchart was created in ConceptDraw DIAGRAM using the Audit Flowcharts Library from the Audit Flowcharts Solution. An experienced user spent 10 minutes creating this sample.
This audit flowcharts hows the audit steps that comprise an audit process. Use the predesigned audit flowchart symbols from the Audit Flowcharts Library to quickly draw your own audit process flowcharts of any complexity.

This flowchart was created in ConceptDraw DIAGRAM using the Audit Flowcharts Library from the Audit Flowcharts Solution. An experienced user spent 5 minutes creating this sample.
This audit flowchart sample demonstrates the flow of a project management audit process. Chart your audits using a variety of drawing tools, and smart connectors. Arrange the objects and group them logically to make your flowchart easy to read and remember.

This flowchart was created in ConceptDraw DIAGRAM using the Audit Flowcharts Library from the Audit Flowcharts Solution. An experienced user spent 10 minutes creating this sample.
This sample show san audit process flowchart. Planning is the fundamental stage of auditing. A carefully thought out audit planning process ensures the project’s success. Don't be afraid to use colors on your audit flowchart, they make it visually appealing and attractive.
This flowchart was created in ConceptDraw DIAGRAM using the Audit Flowcharts Library from the Audit Flowcharts Solution. An experienced user spent 10 minutes creating this sample.
This example shows the audit flowchart template. It is so simple to make the drawing process easier and faster using a template as the base with predesigned library objects from the Audit Flowcharts Solution. The callouts are helpful in recording miscellaneous information in your audit flowchart.



Both ConceptDraw DIAGRAM diagramming and drawing software and the Audit Flowcharts solution can help creating the financial and audit diagrams you need. The Audit Flowcharts solution can be found in the Finance and Accounting area of ConceptDraw STORE application that can be downloaded from this site. Make sure that both ConceptDraw DIAGRAM and ConceptDraw STORE applications are installed on your computer before you get started.
After ConceptDraw STORE and ConceptDraw DIAGRAM are downloaded and installed, you can install the Audit Flowcharts solution from the ConceptDraw STORE.

To make sure that you are doing it all right, use the pre-designed symbols from the stencil libraries from the solution to make your drawings look smart and professional. Also, the pre-made examples from this solution can be used as drafts so your own drawings can be based on them. Using the samples, you can always change their structures, colors and data.
