TQM is a well-known abbreviation for the Total quality management. It is a term that consists of the organization-wide efforts focused on installing and making permanent a climate in which some organization can continuously improve its ability to deliver only high-quality products. The high-quality services can be also offered to the customers via ensuring that all the TQM standards are met.
TQM efforts are known to be based on the previously developed techniques of quality control, having the organizations being judged on criteria from such categories as Leadership, Strategy, Customers, Measurement, analysis and knowledge management, Workforce, Operations and Results.
In order to make the TQM-related drawings, the Total Quality Management Diagrams solution can be used extending the ConceptDraw DIAGRAM diagramming and drawing software with the pre-made samples, templates and a stencil library full of vector shapes. All the mentioned tools were developed for enabling all the ConceptDraw DIAGRAM users to draw both TQM Flowcharts and Total Quality Management Diagrams.
The Total Quality Management Diagram solution can help any ConceptDraw DIAGRAM user to visualize both business and industrial processes in a way of making the TQM Diagrams. To demonstrate clearly a process step-by-step in a visual manner, as well as to make the needed TQM Diagrams in order to compare both the ideal and the real stages of some process, is possible with the Total Quality Management Diagram solution.
Quality managers are the first ones who might find the Total Quality Management Diagram solution truly useful and convenient for making the quality-related drawings. Other managers, as well as the other specialists, may also find this tool a very handy one allowing editing the existing drawing in order to make the new ones.

There are a few samples that you see on this page which were created in the ConceptDraw DIAGRAM application by using the Total Quality Management (TQM) Diagrams solution. Some of the solution's capabilities as well as the professional results which you can achieve are all demonstrated here on this page.
All source documents are vector graphic documents which are always available for modifying, reviewing and/or converting to many different formats, such as MS PowerPoint, PDF file, MS Visio, and many other graphic ones from the ConceptDraw Solution Park or ConceptDraw STORE. The Total Quality Management (TQM) Diagrams solution is available to all ConceptDraw DIAGRAM users to get installed and used while working in the ConceptDraw DIAGRAM diagramming and drawing software.
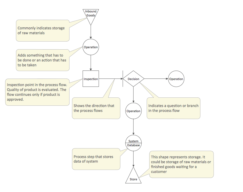
This template of TQM Diagram is contained in the "Total Quality Management (TQM) Diagrams" solution located in the ConceptDraw Solution Park. It helps you to draw TQM diagrams using ConceptDraw DIAGRAM quickly and easily.
This Total Quality Management template explains the meanings of the TQM design elements.

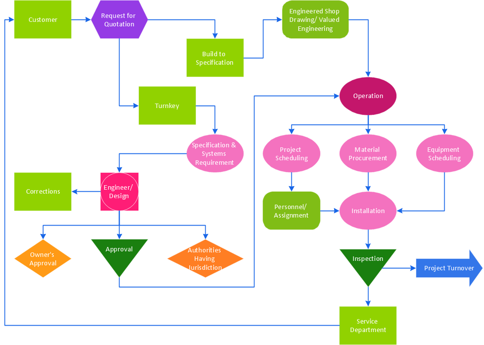
This diagram was created in ConceptDraw DIAGRAM using the TQM library from the Total Quality Management (TQM) Diagrams solution. An experienced user spent 5 minutes creating this sample.
Using ConceptDraw DIAGRAM connectors to create TQM diagram is an intuitive and time-saving solution. This example shows a business process diagram that can be then analyzed for ways to improve the process effectiveness and diagnose quality issues that require resolution.





Both ConceptDraw DIAGRAM diagramming and drawing software and the Total Quality Management (TQM) Diagrams solution can help creating the quality control diagrams you need. The Total Quality Management (TQM) Diagrams solution can be found in the Quality area of ConceptDraw STORE application that can be downloaded from this site. Make sure that both ConceptDraw DIAGRAM and ConceptDraw STORE applications are installed on your computer before you get started.
After ConceptDraw STORE and ConceptDraw DIAGRAM are downloaded and installed, you can install the Total Quality Management

To make sure that you are doing it all right, use the pre-designed symbols from the stencil libraries from the solution to make your drawings look smart and professional. Also, the pre-made examples from this solution can be used as drafts so your own drawings can be based on them. Using the samples, you can always change their structures, colors and data.
