This solution extends ConceptDraw DIAGRAM software with the ability to easily draw Accounting Flowcharts based on an article "Accounting Flowchart: Purchasing, Receiving, Payable and Payment" from the website "Accounting Financial Tax".
Content for these flowcharts is used with the kind permission of the author.
The vector graphic diagrams produced using the Accounting Flowcharts Solution can be used in whitepapers, presentations, datasheets, posters, and published technical material.
1 library, 12 objects included in Accounting Flowcharts.

There are a few samples that you see on this page which were created in the ConceptDraw DIAGRAM application by using the Accounting Flowcharts solution. Some of the solution's capabilities as well as the professional results which you can achieve are all demonstrated here on this page.
All source documents are vector graphic documents which are always available for modifying, reviewing and/or converting to many different formats, such as MS PowerPoint, PDF file, MS Visio, and many other graphic ones from the ConceptDraw Solution Park or ConceptDraw STORE. The Accounting Flowcharts solution is available to all ConceptDraw DIAGRAM users to get installed and used while working in the ConceptDraw DIAGRAM diagramming and drawing software.
This example of accounting flowchart was drawn using ConceptDraw DIAGRAM with the "Accounting Flowcharts" solution from the article "Accounting Flowchart: Purchasing, Receiving, Payable and Payment" from the website "Accounting Financial Tax", and published with the kind permission of the author. An experienced user spent 5 minutes creating this sample.
This sample flowchart using the "Accounting Flowcharts" Solution shows a receiving process mapped out.

This example of accounting flowchart was drawn using ConceptDraw DIAGRAM with the "Accounting Flowcharts" solution from the article "Accounting Flowchart: Purchasing, Receiving, Payable and Payment" from the website "Accounting Financial Tax", and published with the kind permission of the author. An experienced user spent 5 minutes creating this sample.
This sample flowchart using the "Accounting Flowcharts" Solution shows a purchasing process flow.

This example of accounting flowchart was drawn using ConceptDraw DIAGRAM with the "Accounting Flowcharts" solution from the article "Accounting Flowchart: Purchasing, Receiving, Payable and Payment" from the website "Accounting Financial Tax", and published with the kind permission of the author. An experienced user spent 5 minutes creating this sample.
This sample flowchart using the "Accounting Flowcharts" Solution shows a payment process flow.
.png)
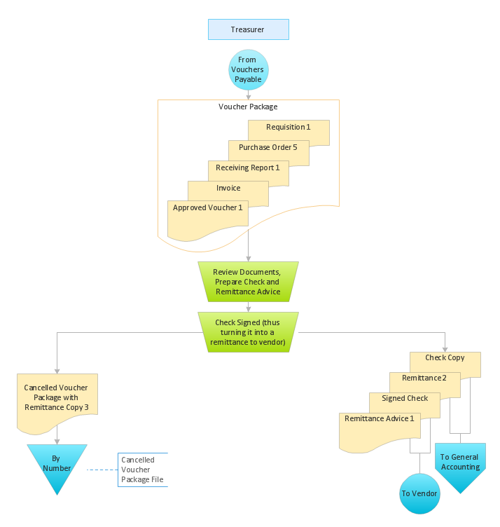
This example of accounting flowchart is drawn using ConceptDraw DIAGRAM with the "Accounting Flowcharts" solution from the article "Accounting Flowchart: Purchasing, Receiving, Payable and Payment" from the website "Accounting Financial Tax", and published with the kind permission of the author. An experienced user spent 5 minutes creating this sample.
This sample flowchart using the "Accounting Flowcharts" Solution shows a voucher payable process flow.

ConceptDraw DIAGRAM and the “Accounting Flowcharts” solution, found in the Business Productivity area of ConceptDraw Solution Park, are all you need to get started. Make sure both are installed on your computer.
Download and install ConceptDraw STORE and ConceptDraw DIAGRAM. Next, install the “Accounting Flowcharts” solution using ConceptDraw STORE.
