Flowchart Design Flowchart Symbols, Shapes, Stencils and Icons
An excellent product and desire to stand apart is a recipe for the success of any business. Currently, using attractive materials is a necessity in a business area. Any business graphic document is more colorful and understandable if includes professional-looking visual diagrams and flowcharts with gorgeous designs and an expository color scheme for the parts.
The flowchart design using special flowchart symbols, shapes, stencils, and icons is one of the first tools that comes to mind when thinking about data visualization. It might take time to systematize the information. Nevertheless, once you start flowcharting, you’ll love its simplicity and efficiency.
The flowchart design makes it a versatile tool for presenting and explaining the process and gives a fresh view that distinguishes it from black-and-white flowcharts on paper. Color is a part of flowchart design and colored diagrams are more light for perception of the certain information. Bright colors are recommended to be used in the key decision points, to focus attention on their importance for the entire process flow.
What is a Flowchart?
A flowchart is a type of diagram that represents a step-by-step algorithm of any process, displaying the process stages as boxes that are connected with arrows. Almost all workflows can be depicted as a flowchart. This diagram type uses standard flowchart symbols, approved by ANSI (American National Standard Institute) for drawing flowcharts.
Use a Flowchart to:
- Represent an algorithm, workflow, or process;
- Show process operations;
- Document the existing data;
- Make processes clear and readable;
- Analyze information;
- Illustrate a solution to a given problem;
- Illustrate changes and progress;
- Document, design, analyze, and manage complex processes in various fields;
- Standardize processes in software engineering;
- Design flow chart of a project;
- Outline information systems, business process modeling (BPMN), and manufacturing processes;
- Show how concepts and workflows progress through different steps;
- Organize teams for specific tasks in a process and show work with stakeholders.
Example 1. ConceptDraw DIAGRAM — Best Tool for Flowchart Diagram Design
Flowchart Design Tips
Representing some algorithm or process, illustrating a solution to a given problem, representing process operations, designing and managing processes in various fields of activity is always better and easier with the help of flowcharts. But sometimes, making flowcharts is a hard job, especially if you have no application, useful for such purposes. Key elements of a flowchart include start and end points, processes, decision points, directional arrows, and other flowchart symbols. Drawing by pencil on paper is not such convenient as on the computer. At the same time, having no design elements and symbols to create flow chart in computer can cause problems and the need to make your own stencils, which is sometimes just impossible when you are not a professional web designer. In this case, the multifunctional flowchart-making application ConceptDraw DIAGRAM is incredibly useful.
The key tips that help to draw the flow chart convenient for reading, understanding, and using include:
- Use universally recognized flowchart elements;
- Make your flowchart clear and simple;
- Gather information and define the purpose before starting drawing;
- A standard way to move through a flowchart is from top to bottom and left to right;
- Each flow process has start and finish points;
- Follow a logical flow;
- Keep the text concise;
- Maintain alignment and proportion, and minimize line crossings;
- Separate the return lines from the standard path and exclude their intersection;
- Avoid too long flowcharts, otherwise split them into multiple threads;
- Use colors to highlight key points and systemize different types of actions or decisions;
- Review the flowchart to identify missing steps, inefficiencies, or steps that can be combined or removed;
- Provide a legend to describe unique symbols or color codes;
- Review and update the flowchart timely after any changes in a process.
ConceptDraw DIAGRAM Flowchart Design Software Benefits
ConceptDraw DIAGRAM vector design software enhanced with Flowcharts solution helps to make flowchart design efficiently. The use of predesigned flowchart symbols and a bright color palette offers a fresh view and favorably distinguishes the flowcharts designed in ConceptDraw DIAGRAM from the black and white flowcharts on paper. However, it is preferable to use no more than three or four colors and apply identical for the same shape types.
Reviewing, modifying, and converting your documents made in ConceptDraw DIAGRAM flowchart program is also simple due to the possibility of exporting in a variety of formats, such as PDF, MS PowerPoint, MS Visio, and many more.
Flowchart Symbols
Flowchart symbols visualize a process or algorithm of a program as step/operation blocks of various shapes connected with arrowed lines showing the process flow direction. The important process flow symbols are used in a flowchart to plan process, to review process, or to setup process. The Flowcharts solution for ConceptDraw DIAGRAM flowchart software contains 2 libraries for quick and simple drawing flowcharts. All that you need is simply drag the required vector elements from the library to your document, arrange and connect them in the proper sequence, customize size and colors, and add text. The Flowcharts solution libraries provide standard flowchart symbols used for both general-purpose flowcharts and cross-functional flowcharts. Check them out and start making your sophisticated great-looking flowcharts!
Looking for the right vector elements as the standard flowchart symbols provided by the American National Standard Institute (ANS), especially for creating flowcharts, you can find them all in our Flowcharts library which includes 26 standard symbols.
Example 2. Flowchart Design Elements. Flowchart Symbols, Shapes, Stencils and Icons.
Flowcharts Rapid Draw library for diagram flow maker contains 48 flowchart symbols with Rapid Draw functionality and swimlane shapes for quick and easy drawing.
Example 3. Flowchart Design Elements — Rapid Draw. Flowchart Symbols, Shapes, Stencils and icons.
Use swimlane shapes to design:
- Swimlane diagrams,
- Cross-functional flowcharts,
- Top-down diagrams,
- Information tracking diagrams,
- Process planning diagrams,
- and structure prediction diagrams.
Example 4. Flowchart Design Elements — Swimlane. Flowchart Symbols, Shapes, Stencils and icons.
How to Design Flowchart in ConceptDraw DIAGRAM
A great flowchart design view created in professional design software is a big advantage over a diagram created manually on paper. The Flowcharts solution from the Diagrams area of ConceptDraw Solution Park contains all the tools, samples, and libraries with vector icons you need to build different types of flowcharts: process flowchart, data flowchart, functional flowchart, standard process flow diagram, professional workflow diagram, process map, process chart, functional process chart, business process model, process model, business flow diagram, swimlane diagram or any other. Use ConceptDraw DIAGRAM flowchart software with Flowcharts solution to design your own professional-looking Flowcharts quickly and easily.
Use Cases
To design a flow diagram in ConceptDraw DIAGRAM vector drawing and diagramming software, select a Basic flowchart template from Flowcharts solution to simply customize it with your own information or start from a blank sheet.
Save time using the pre-made standardized symbols for flowcharts and follow the major steps and rules of professional flowchart design when working in project flow chart creator ConceptDraw DIAGRAM:
- The flowchart should start and end with the terminator symbol.
- Use the Decision symbol to ask a question.
- The Process symbol is used for activities or action steps.
- The Delay symbol indicates a delay in the process.
- The Off-page reference symbol means a cross-reference from one process to another on the same page, or if containing a letter or number, means that this chart connects to another chart on a different page.
- Use the Rapid Draw functionality to speed up the drawing process. Rapid Draw arrows surrounding the selected object help to add standard flowchart symbols and connect them to it automatically.

- Change the size of the elements without losing quality and connections.
- Arrange and align the flowchart shapes using arrange capabilities.

- Change the style of your Flowchart in just one click using formatting capabilities.

- Now you can share your completed flowchart with stakeholders to make improvements, export your visual result in HTML, PDF, PowerPoint, MS Visio, or other graphical format in a single click to publish your flowchart and present it to a wide audience.

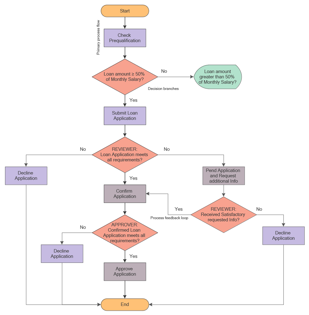
Example 5. Approval Process Flowchart
Flowchart Examples
The best flowchart design can be accomplished by starting with a Flowchart template or any of the suitable ConceptDraw flowchart examples and samples included in the Flowcharts solution. All source documents are vector graphic documents. They are available for reviewing, modifying, or converting to a variety of formats from the ConceptDraw STORE.
Pick one of the examples for ConceptDraw DIAGRAM app for drawing flowchart and begin to input proper text into each flowchart shape. The main flowchart symbols from the libraries are used. The questions requiring answers yes/no, it is necessary to make the decision that will determine the next step.
Apply colors in the document, but not many, trying to don't turn your diagram into a rainbow, three or four will be enough. Also note that the business process flowchart may not contain bright color hues. The next clue is to use identical colors for the same flowchart shape types.
Example 6. Design Your Own Professional Looking Flowchart (Apple MacOS® and Microsoft Windows®).
Summary
ConceptDraw DIAGRAM flow chart software free download helps you with designing and improving flowcharts in a standard or special design and using them to create attractive and clear process presentations. Download ConceptDraw DIAGRAM as a helpful application to create flowchart looking professionally good and smart.
The Flowcharts solution is available for all ConceptDraw DIAGRAM users and makes interpretation of the business process flow fresh and versatile. It provides many examples and predesigned vector shapes and symbols for you to use. Each symbol of the flowchart has its own definition that can't be changed and all flowchart shapes can be grouped according to their meaning. The users of ConceptDraw DIAGRAM flowchart creator can set accents and style groups of symbols with close definitions by color sets chosen from the complementary palette.
Get one or a couple of solutions from the ConceptDraw STORE and enjoy the fun and simple process of creating your own great-looking flowcharts, easily share them and make adjustments to flows.


















