Basic of Flowchart: Meaning and Symbols
Flowcharts are the ideal diagrams for visually representing business processes. For example, if you need to show the flow of a custom-order process through various departments within your organization, you can use a flowchart.
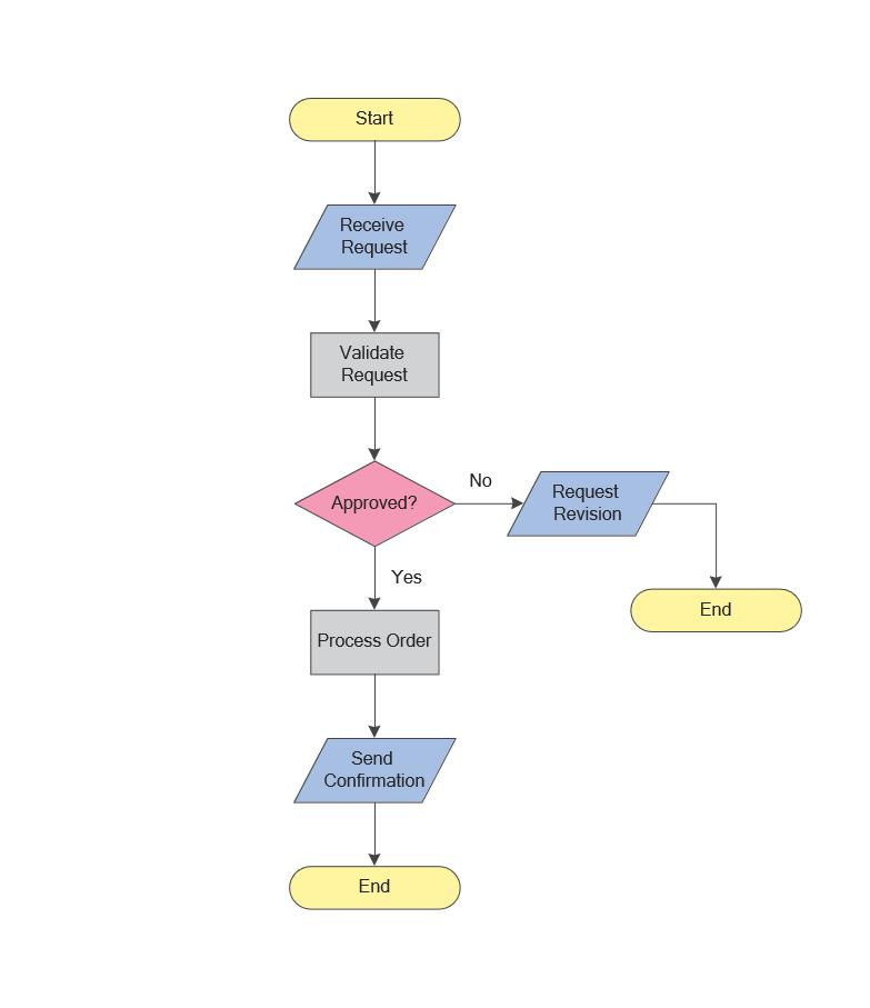
Example 1. Order Processing
This paper provides a visual representation of basic flowchart diagram symbols and their proposed use in communicating the structure of a well-developed web site, as well as their correlation in developing on-line instructional projects. A typical flowchart from older Computer Science textbooks may have the following kinds of symbols.
What do Flowchart Shapes Mean?
| Symbols | Description |
|---|---|
| Start and end | Represented as lozenges, ovals or rounded rectangles, usually containing the word "Start" or "End", or another phrase signaling the start or end of a process, such as "submit enquiry" or "receive product". |
| Arrows | Showing what's called "flow of control" in computer science. An arrow coming from one symbol and ending at another symbol signifies flow passes to the symbol the arrow points to. |
| Processing steps | Represented as rectangles. Examples: "Add 1 to X"; "replace identified part"; "save changes" or similar. |
| Input/Output | Represented as a parallelogram. Examples: Get X from the user; display X. |
| Conditional (or decision) | Represented as a diamond (rhombus). These typically contain a Yes/No question or True/False test. This symbol is unique in that it has two arrows coming out of it, usually from the bottom point and right point, one corresponding to Yes or True, and one corresponding to No or False. The arrows should always be labeled. More than two arrows can be used, but this is normally a clear indicator that a complex decision is being taken, in which case it may need to be broken-down further, or replaced with the "pre-defined process" symbol. |
A number of other symbols that have less universal currency, such as:
| A Document | Represented as a rectangle with a wavy base; |
| A Manual input | Represented by a rectangle, with the top irregularly sloping up from left to right. An example would be to signify data-entry from a form; |
| A Manual operation | Represented by a trapezoid with the longest parallel side upmost, to represent an operation or adjustment to process that can only be made manually; |
| A Data File | Represented by a cylinder. |
Basic Process of Flowchart
Flowcharts may contain other symbols, such as connectors, usually represented as circles, to represent converging paths in the flow chart. Circles will have more than one arrow coming into them but only one going out. Some flow charts may just have an arrow point to another arrow instead. These are useful to represent an iterative process (in Computer Science this is called a loop). A loop may, for example, consist of a connector where control first enters, processing steps, a conditional with one arrow exiting the loop, and one going back to the connector. Off-page connectors are often used to signify a connection to a (part of a) process held on another sheet or screen.

A flowchart is described as "cross-functional" when the page is divided into different "lanes" describing the control of different organizational chart units. A symbol appearing in a particular "lane" is within the control of that organizational unit. This technique allows the analyst to locate the responsibility for performing an action or making a decision correctly, allowing the relationship between different organizational units with responsibility over a single process. Flowcharts are great business process improvement tools. Thats why classic flowchart software offen used as business process automation software for developing workflow and automate business processes.
Standard Flowchart Symbols
Flowcharts are the best for visually representation the business processes and the flow of a custom-order process through various departments within an organization.
Flowcharts use special shapes to represent different types of actions or steps in a process. Lines and arrows show the sequence of these steps, and the relationships between them.
Pic.1. Standard Flowchart Symbols Meaning
It is very important to use the good looking appropriate design flowchart diagram symbols for making professional flowcharts and diagrams. ConceptDraw DIAGRAM offers a huge choice of many different design elements for creating flowcharts, diagrams, plans, schemes and charts.
There are so many libraries full of design stencils available for our clients’ use. We provide with Standard Flowchart Diagram Symbols for representing different types of actions or steps in a process, including different shapes, lines and arrows; Workflow Chart Symbols for demonstrating the workflow of relationships in some company or organization; Audit Flowchart Symbols which are similar with the basic of flowchart symbols but are specially used in the audit flowchart; Accounting Flowchart Symbols which are the set of symbols found in this solution give accountants the tools they need to describe purchase orders, payments or procurement processes; Sales Flowchart Symbols covering interaction between customer and business, or an internal sales process needed to be performed by workers; HR Flowchart Symbols for mapping processes from every aspect of human resource management, including recruitment, the hiring process, payroll systems and human resource development; Process Flow Diagram Symbols for evaluating and managing quality in a work process chain, placing an emphasis on corporate performance and optimization; Business Process Workflow Symbols for Business Process Model Notation (BPMN) allowing users to present complex process semantics and more precise information for any given step as well as may be used for making professional workflow diagrams or standard describing a business workflow in form of non-classic workflow diagram and many other unique and great looking elements which can be used in order to make your flowcharts special.
See also alternative flowchart symbols:
Workflow Сhart Symbols
Workflow relationships are where work is done by different departments in a fixed sequence. This means that one department needs to finish its job before work can continue in another department. The development and maintenance of these work flow relationships is very important for managers because they are dependant on the preceding areas for his or her own work, and responsible to managers and workers at different stages further down the chain. Workflow relationships development is reflected in the various regular workflow diagram documents and is critical for traing departments and have work done. Workflow diagram also used for passing standard sertifications to prepare workflow descriptions of job dependencies and work chains.
Pic.2. Workflow Chart Symbols
Audit Flowchart Symbols
The following shapes is similar with the basic flowchart symbols but are specially used in the fiscal information tracking, decision making, financial inventories and documenting Six Sigma and ISO 9000 business processes.
Pic.3. Audit Flowchart Symbols
Accounting Flowchart Symbols
Accounting Flowcharts — the set of symbols found in this solution give accountants the tools they need to describe purchase orders, payments, or procurement processes.
Pic.4. Accounting Flowchart Symbols
Sales Process Diagram Symbols
Sales Process Flowcharts can cover interaction between customer and business, or an internal sales process needed to be performed by workers. Management people often use these flowchart symbols for making professional workflow diagram instead of use special workflow chart symbols described above.
Pic.5. Sales Flowchart Symbols
HR Flowchart Symbols
Use HR flowchart symbols to map processes from every aspect of human resource management, including recruitment, the hiring process, payroll systems and human resource development. These symbols are typically used for creating colorful professional workflow diagram which describes internal workflow process in hr department.
Pic.6. HR Flowchart Symbols Guide
Process Map Symbols
Process map symbols help you evaluate and manage quality in a work process chain, placing an emphasis on corporate performance and optimization. A Process Flow Diagram depicts components and their relationships of any system.
Pic.7. Process Map Symbols
Business Process flowchart Symbols
The aim of BPMN is assist in creating a diagram that is immediately understandable to all business stakeholders, with graphic elements that can be adapted to represent any form of function, decision, work flow or data flow.
Data Symbol in Flowchart for Business Process Model Notation (BPMN) v2, which is an extension of the standard flowchart notation, and allows users to present complex process semantics and more precise information for any given step.
Business process workflow symbols occasionally may be used for making professional workflow diagrams or standard describing a business workflow in form of non classic workflow diagram.
Pic.8. Business Process Flow Diagram Symbols
IDEF0 Flowchart Symbols
The IDEF0 Diagrams visualize functional system models using the Integration Definition for Function Modeling (IDEF) methodology. The IDEF0 Diagrams are used for the analysis, development and integration of information and software systems, and business process modelling. IDEF0 Diagrams from ConceptDraw contains the necessary connecting arrows and callouts and computer program flowchart symbols.
Pic.9. IDEF0 Diagram Symbols
Education Flowcharts Symbols
The Education flowcharts are plane and solid geometric figures, mathematical symbols, and trigonometrical functions to help create mathematical diagrams, mathematical flowchart, tape diagrams, and mathematic illustrations for scientific and educational purposes.
Pic.10. Education Flowchart Symbols Guide
Logistics Flow Charts Symbols
Use Logistics Flow Charts for designing attractive Logistics Flow Charts and Diagrams for your enterprise, and effectively use them to make your business successful, to promote the goods and services, and to enhance the economic stability on the market.
Pic.11. Logistics Flow Charts Symbols Guide
Healthcare Management Workflow Diagrams Symbols
Use Healthcare Management Workflow Diagrams to display the processes occurring in a human body, medical algorithms on the diagnosis, treatment and prevention of various illnesses, ailments, syndromes, and other disorders in convenient and transparent form of Healthcare Management Flowcharts, Medical Workflow Diagrams and Block Diagrams.
Pic.12. Healthcare Management Workflow Chart Symbols
Types of Structures Flowchart
Your flowcharts will look less subject to errors and much easier to understand when you use only a fixed set of structures:
| Structures | Description |
|---|---|
| Case | Typically has more than two possible situations. As an example may be used to decide which pizza to order for company of 5. |
| Loop | This type of flowcharts is based on multiple repeats of steps or actions. As an example the needed quantity of symbols for creating/entering a passwords. Program will not accept it until user won't enter minimum 7 symbols. |
| Decision (Conditional) | Known as "if","then" chain, used in flowcharts to process further according on decision. A very common in software development. As an example of decision structure flowchart could be a Voice Machine on your phone. If you don't pick a phone after 4 buzzers, voice machine will turn on. |
| Sequence | Commonly used as a step-by-step flowchart symbols guide, which makes flowchart look like a chain of actions used one after another. How to make cookies may be an example. This is because a recipe describes a process or sequence. |
The Flowchart Symbols and Their Usage
Process represents a step in your process.
Predefined process indicate a set of steps that combine to create a sub-process that is defined elsewhere, often on another page of the same drawing.
Decision indicates a point where the outcome of a decision dictates the next step. There can be multiple outcomes, but often there are just two — yes and no.
Terminal point indicates the starting and ending points of a process.
Data Shape Indicates that information is coming into the process from outside, or leaving the process.
Delay shape Represents a waiting period where no activity is done. In Process Mapping, delays are often important as they may result in adding to the cost of the product or simply delaying its production.
Database shape Use this shape for a step that results in information being stored.
Step represents a single step within a process, and usually contains the name of a specific action.
Page symbols refer to individual web pages, which may or may not contain multiple elements.
File symbols represent those data elements that exist independently of navigational properties outside of that page, e.g., audio sounds, movie clips, or a portable document file (PDF).
A decision point indicates a sequence in the process at which the end user chooses an option, i.e., a "yes-no", or "true-false" response, and then branches to different parts of the flowchart.
Arrows and connecting lines diagram the logical progression through the course, subject to the choices made at decision or action points within the process.
The input/action symbol represents a user response that directs the course flow from that point onwards, i.e., an online test, or questionnaire form.
Represents the choice made by the user from mutually exclusive options, e.g., a student choosing among different lesson plans.
Conditional selector is similar to the conditional branch except that the user has the option to choose from a number of paths that will fulfill the requested conditions, e.g., the results of a search engine request.
Pages that share one or more common aspects, and are functionally identical may be simplified as a rounded corner rectangle, such as an on-line test or feedback form.
Annotations provide helpful comments or explanations, e.g. denoting the location where an undeveloped new page/process will fit into the navigational flow structure, or notes for specific team members for further development.
Flow references and flow areas are symbols for reusable sequences, such as logging in with a specific user id and password to enter the course or to initiate an on-line quiz. The flow reference symbol acts as a placeholder for the flow area sequence in the chart in every situation in which it is repeated.
Flow area is used as a flow area, it documents sections that share similar components/repeated steps within that flow, and requires the use of the following two symbols: entry and exit points.
Exit point concludes the subroutine, such as when the proper user id and password are verified, and documents where the user re-enters the master flowchart.
Entry point documents the place within the master flowchart where the process deviates into a subroutine.
Reference is used as a connecting point when the flowchart necessitates using more than one page, or refers to a complicated subroutine that would be impossible to contain on the main flowchart page.
On-page reference Indicates that the next or previous step is somewhere else on the flowchart. It is particularly useful for large flowcharts.
Off-page reference Use the a set of hyperlinks between two pages of a flowchart or between a sub-process shape and a separate flowchart page that shows the steps in that sub-process.
Flowchart Shapes The designers can click this multi-shape to set to any of the following shapes: Data, Document, Decision, or Process. Any text you type onto the shape, or information you add to its Shape Data, remains with the shape.
Document Represents a step that results in a document.
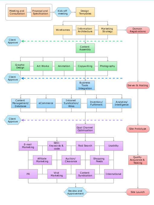
Creating flowcharts use special objects to express what is needed to be presented or explained. Find flowchart symbols meaning as well as specific ones which can be used in different fields of activity showing the workflows in auditing, accounting, selling processes (to show the interaction between customer and sales company or an internal sales process), human resource management (displaying recruitment, payroll systems, hiring process and company’s development) and many more kinds of business in ConceptDraw DIAGRAM as well as Process Map, Business Process, and Education Flowcharts Symbols. Visualize business and technical processes as well as software algorithms, your activities using various shapes connected with arrowed lines showing the process flow directions. Describe your business and technical processes as well as software algorithms using one of the best software for this purpose — ConceptDraw DIAGRAM. Feel free to use any symbol from the set of samples, and templates on Flowchart Solution which are also available in ConceptDraw STORE.
Pic.13. Flowchart — Website Launch
The Flowcharts produced with ConceptDraw DIAGRAM are vector graphic documents and are available for reviewing, modifying, and converting:
| # | Variety of Formats |
|---|---|
| 1. | MS Visio |
| 2. | HTML |
| 3. | PDF file |
| 4. | MS PowerPoint Presentation |
| 5. | Adobe Flash |
| 6. | image |
You can also use Flowchart solutions from ConceptDraw intended for professional who designing and documenting business processes, preparing business reports, plan projects and manage projects, manage organizational changes, prepare operational instructions, supervising specific department of an organization, workout customer service processes and prepare trainings for customer service personal, carry out a variety of duties to organize business workflow.































