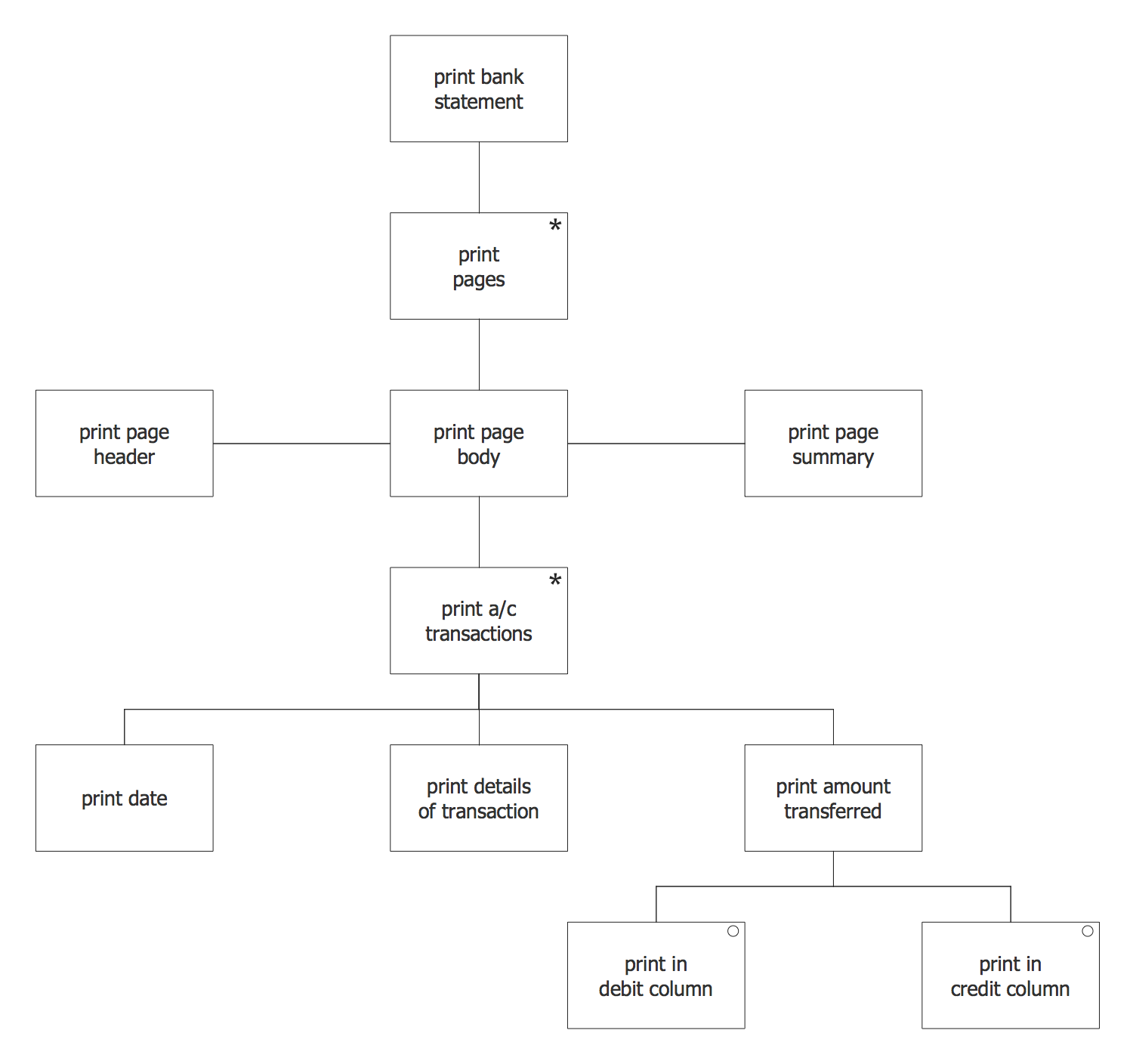
Program Structure Diagram
Program Structure Diagram - The Software Development solution from ConceptDraw Solution Park provides the stensils libraries of language level shapes and memory objects for drawing the structural diagrams of programs and memory objects using the ConceptDraw DIAGRAM diagramming and vector drawing software.Program Structure Diagram
A visual representation of the configuration system, as well as the internal interfaces among such drawing’s CIs, may be always done with the help of the professional tool, such as the ConceptDraw DIAGRAM diagramming software. The structure diagram may be used for identifying the CIs as well as their associated artifacts. Doing it with the aid of ConceptDraw DIAGRAM as well as its extension (the Jackson Structured Programming (JSP) Diagrams solution) may simplify anyone’s work of making such diagrams.
Jackson Structured Programming (JSP) Diagrams
The Jackson Structured Programming (JSP) Diagram solution extends the functionality and drawing abilities of the ConceptDraw DIAGRAM software with set of illustrative JSP diagrams samples and large variety of predesigned vector objects of actions, processes, procedures, selection, iteration, as well as arrows and connectors to join the objects during Jackson structured development and designing Jackson structured programming diagrams, JSP diagram, Jackson structure diagram (JSD), Program structure diagram. The powerful abilities of this solution make the ConceptDraw DIAGRAM ideal assistant for programmers, software developers, structural programmers, computer engineers, applications constructors, designers, specialists in structured programming and Jackson systems design, and other technical, computer and software specialists.
Active Directory Diagram
Active Directory (AD) is a directory management service introduced by Microsoft Corporation for Windows domain networks. This service uses the Lightweight Directory Access Protocol (LDAP) and provides quick access to the included information about large structural units such as domains, organizational units, sites, and also about simple objects, such as users names with detailed information about them - contacts information, access rights, etc. Active Directory Diagram is a representation of the network structure in clear graphical format. It is a scheme of correlations of service components with preset degree of detailed elaboration. Active Directory Diagram makes the work of network administrators with Active Directory network structure more easy and convenient, allows plan and service the network quicker and more qualitatively. The help of ConceptDraw DIAGRAM software extended with Active Directory Diagrams solution from the Computer and Networks area is indispensable for easily and quickly creation the highly detailed Active Directory Diagrams.Data structure diagram with ConceptDraw DIAGRAM
Data structure diagram (DSD) is intended for description of conceptual models of data (concepts and connections between them) in the graphic format for more obviousness. Data structure diagram includes entities description, connections between them and obligatory conditions and requirements which connect them. Create Data structure diagram with ConceptDraw DIAGRAM.HelpDesk
How To Make a Jackson Diagram
Jackson structured programming (JSP) is based on the fact that the program's structure depends on the structure of data, which need to be processed, so the data's structure can be used to form the program's structure. The following example of Jackson structured programming (JSP) diagram is created on the base of the Wikimedia Commons file. It includes two diagrams: Data diagram and Process diagram. The example was created using the vector library delivered with Jackson Structured Programming (JSP) Diagrams Solution.
Software Diagrams
Modern software development begins with designing different software diagrams and also uses a large amount of diagrams in project management and creation graphic documentation. Very popular diagrams that depict a work of applications in various cuts and notations, describe databases and prototype Graphical User Interfaces (GUIs). Software engineering specialists and software designers prefer to use special technical and business graphics tools and applications for easy creation diagrams. One of the most popular is ConceptDraw DIAGRAM diagramming and vector drawing software. ConceptDraw DIAGRAM offers the possibility of drawing with use of wide range of pre-drawn shapes and smart connectors, which allow to focus not on the process of drawing, but on the task's essence. It is a perfect application for design and document development, planning tasks, visualization of data, design the databases, object-oriented design, creation flowcharts of algorithms, modeling business processes, project management, automation of management and development processes, and for many other tasks.This Jackson structured programming diagram sample shows the run length encoder program.
This JSP diagram example was drawn on the base of the Wikimedia Commons file: JSP RLE program.png. [commons.wikimedia.org/ wiki/ File:JSP_ RLE_ program.png]
"In this example, there is no structure clash, so the two structures can be merged to give the final program structure. ...
At this stage the program can be fleshed out by hanging various primitive operations off the elements of the structure. ...
The iterations also have to be fleshed out. They need conditions added. ...
If we put all this together, we can convert the diagram and the primitive operations into C, maintaining a one-to-one correspondence between the code and the operations and structure of the program design diagram." [Jackson structured programming. Wikipedia]
The example "JSP diagram - RLE program" was designed using ConceptDraw PRO software extended with solution from the Software Development area of ConceptDraw Solution Park.
This JSP diagram example was drawn on the base of the Wikimedia Commons file: JSP RLE program.png. [commons.wikimedia.org/ wiki/ File:JSP_ RLE_ program.png]
"In this example, there is no structure clash, so the two structures can be merged to give the final program structure. ...
At this stage the program can be fleshed out by hanging various primitive operations off the elements of the structure. ...
The iterations also have to be fleshed out. They need conditions added. ...
If we put all this together, we can convert the diagram and the primitive operations into C, maintaining a one-to-one correspondence between the code and the operations and structure of the program design diagram." [Jackson structured programming. Wikipedia]
The example "JSP diagram - RLE program" was designed using ConceptDraw PRO software extended with solution from the Software Development area of ConceptDraw Solution Park.
UML Collaboration Diagram (UML2.0)
UML Collaboration Diagram depicts the interactions between objects or parts in terms of sequenced messages and describes both the static structure and dynamic behavior of a system. Rapid UML solution provides templates, examples and libraries of stencils for quick and easy drawing all the types of system and software engineering diagrams according to UML 2.4 and 1.2 notations.
Flowchart Program Mac
ConceptDraw software has been developed for drawing any type of flowchart. Use RapidDraw - thi is flowchart maker technology for adding new objects to a flowchart quickly. This is technology of fast drawing technique focused on making great-looking flowcharts quickly. To get started using it download flowchart maker ConceptDraw DIAGRAM.Software Diagram Examples and Templates
ConceptDraw DIAGRAM is a powerful tool for business and technical diagramming. Software Development area of ConceptDraw Solution Park provides 5 solutions: Data Flow Diagrams, Entity-Relationship Diagram (ERD), Graphic User Interface, IDEFO Diagrams, Rapid UML.Structured Programming
In order to prevent the mistakes in creating the needed design symbols for JSP related drawings, the pre-made stencils are available for all the ConceptDraw DIAGRAM users who install the Jackson Structured Programming (JSP) Diagrams solution. Such representations as the one of an Action/Process, Process, Selection, Tree connector, Iteration, Logical connector and different Procedures, as well as Vertical arrow down, Vertical double arrow, Direct connector and Arrowed direct connector are all available to be used from the stencil library from this solution.IDEF0 Diagram
The vector stencils library IDEF0 Diagram from the solution IDEF0 Diagrams contains specific IDEF0 diagram symbols such as arrow symbols and entity symbols for ConceptDraw DIAGRAM diagramming and vector drawing software. The IDEF0 Diagram solution is contained in the Software Development area of ConceptDraw Solution Park.Functional Block Diagram
You need design the Functional Block Diagram and dream to find the useful tools to draw it easier, quickly and effectively? ConceptDraw DIAGRAM offers the Block Diagrams Solution from the "Diagrams" Area which will help you!
Software Development Area
Solutions from the Software Development Area of ConceptDraw Solution Park collect templates, samples and libraries of vector stencils for drawing the software engineering diagrams and user interface design prototypes.
Jackson Systems
Entity structure diagram (ESD) notations may be created in the ConceptDraw DIAGRAM same as any other diagram, including a Jackson Structured Programming (JSP) Diagram. Having the Jackson Structured Programming (JSP) Diagrams solution may simplify the work of drawing the needed illustration representing the given data within only a few minutes. Having the pre-made examples of the JSP diagrams, any ConceptDraw DIAGRAM user is able to make his own unique as well as smart looking drawing in a fun and entertaining way.Building Drawing Software for Design Office Layout Plan
The building plans and blueprints are useful for designing and construction various premises, including definitely offices, small and large office buildings, and whole business centers. Comfort and convenience are the most important for office premises, they let configure on a working mood and increase the work productivity, so the architects and designers need to consider carefully all details. Often their construction on the paper is painstaking and labourious process, which doubly faster and easier to realize with the availability of specialized software, such as ConceptDraw DIAGRAM. Design of simple and extensive detailed Office Layout Plans, effective allocation a working space are easily with ConceptDraw DIAGRAM powerful vector diagramming and building drawing software tools, and ready-to-use vector design objects. Use they to develop the Office floor plans, Office layout plans, Blueprints for office space planning and furniture placement, Office electrical plans, Office emergency plans, etc. Thought Visio is not available for Mac, there are Visio alternatives which support MS Visio file formats. Try ConceptDraw DIAGRAM for both PC and Mac platforms to see its perpetual license privilege.
Jackson Structured Programming
Knowing more about Jackson structured programming, any ConceptDraw DIAGRAM user has a unique opportunity to create the needed Jackson structured programming diagram with the help of this useful tool as well as the Jackson Structured Programming (JSP) Diagrams solution. Having the Jackson Structured Programming (JSP) Diagrams, anyone gets the chance to make the needed diagram as long as it is related to the Jackson structured programming processes. Having such tools as the pre-design elements to be used for simplifying the work of creating the JSP diagrams, any ConceptDraw DIAGRAM user gets a chance to make their own drawing within only a few minutes being based on the already existing symbols.- Visio Program Structure Diagram Example
- Program Structure Diagram
- Functional Block Diagram | Program Structure Diagram | Functional ...
- Program Structure Diagram | Memory Object Diagram | Personal ...
- Program Structure Diagram | Data Modeling Diagram | Process ...
- Memory Object Diagram | Program Structure Diagram | Data ...
- Data structure diagram with ConceptDraw PRO | Program Structure ...
- Program Structure Diagram | Software Diagrams | Data Flow ...
- Program Structure Diagram | IDEF0 Diagrams | Data Flow Diagram ...
- Program Structure Diagram | Personal Memory Assistant | Rack ...
- Program Structure Diagram | Process Flowchart | Software Diagram ...
- Data Flow Diagram Symbols. DFD Library | Pyramid Chart Examples ...
- Process Flowchart | Program Structure Diagram | Cross Functional ...
- Process Flowchart | Program Structure Diagram | Computer Network ...
- Process Flowchart | Program Structure Diagram | eLearning for ...
- IDEF0 diagram - Decomposition structure | Functional Flow Block ...
- Process Flowchart | Program Structure Diagram | IDEF0 Diagrams ...
- Process Flowchart | Program Structure Diagram | Booch OOD ...
- Computer Network Diagrams | Rack Diagrams | Program Structure ...