This site uses cookies. By continuing to browse the ConceptDraw site you are agreeing to our Use of Site Cookies.

Data Flow Diagram

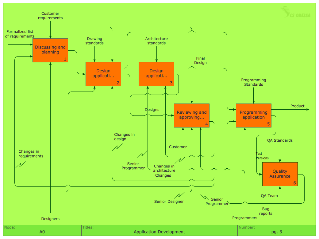
Data flow diagram (DFD) is the part of the SSADM method (Structured Systems Analysis and Design Methodology), intended for analysis and information systems projection. Data flow diagrams are intended for graphical representation of data flows in the information system and for analysis of data processing during the structural projection.
HelpDesk

How to Create a Data Flow Diagram in ConceptDraw PRO

Data flow diagramming is a highly effective technique for showing the flow of information through a system. Data flow diagrams reveal relationships among and between the various components in a program or system. DFD is an important technique for modeling a system’s high-level detail by showing how input data is transformed to output results through a sequence of functional transformations. The set of standard symbols is used to depict how these components interact in a system. ConceptDraw PRO allows you to draw a simple and clear Data Flow Diagram using special libraries.

data flow diagram, DFD templates Data Flow Diagrams (DFD)

data flow diagram, DFD templates
Data Flow Diagrams solution extends ConceptDraw PRO software with templates, samples and libraries of vector stencils for drawing the data flow diagrams (DFD).

Types of Flowchart - Overview

ConceptDraw defines some flowchart types, divided into ten categories. Every flowchart type has specific shapes and examples.

human resources, human resource management, recruitment, hiring process, human resource development HR Flowcharts

human resources, human resource management, recruitment, hiring process, human resource development
Human resource management diagrams show recruitment models, the hiring process and human resource development of human resources.

Process Flowchart

Professional process flowchart software with rich examples and templates. ConceptDraw allows you to easier create a process flowchart. Use a variety of drawing tools, smart connectors and shape libraries to create flowcharts of complex processes, procedures and information exchange.

Basic Flowchart Symbols and Meaning

Flowchart Symbols and Meaning - Provides a visual representation of basic flowchart symbols and their proposed use in communicating the structure of a well-developed web site, as well as their correlation in developing on-line instructional projects.

Data structure diagram with ConceptDraw PRO

Data structure diagram (DSD) is intended for description of conceptual models of data (concepts and connections between them) in the graphic format for more obviousness. Data structure diagram includes entities description, connections between them and obligatory conditions and requirements which connect them. Create Data structure diagram with ConceptDraw PRO.

ConceptDraw Solution Park ConceptDraw Solution Park

ConceptDraw Solution Park
ConceptDraw Solution Park collects graphic extensions, examples and learning materials

table seating chart template, seating charts template, template for seating chart, the seating arrangement, seating arrangement chart, seat plan, seating chart templates‏ Seating Plans

table seating chart template, seating charts template, template for seating chart, the seating arrangement, seating arrangement chart, seat plan, seating chart templates‏
This solution extends ConceptDraw PRO software with samples, table seating chart template, seating charts template, template for seating chart, the seating arrangement, seating arrangement chart, seat plan, seating chart templates and libraries of design

Flowchart Software

ConceptDraw PRO is professional flowchart software. ConceptDraw Solution Park is rich set of stencils and extentions for work. It let create professional-looking flowcharts based on thousand flowchart templates and examples.
Feature-rich flowchart software, free flowchart examples and templates that will allow you to create professional looking flowcharts simply, ConceptDraw flowchart software supports Mac and Windows.

cafe layout plan, restaurant layout plan, restaurant floor plan, floor plan of a fast food restaurant,restaurant furniture layout Cafe and Restaurant Floor Plan

cafe layout plan, restaurant layout plan, restaurant floor plan, floor plan of a fast food restaurant,restaurant furniture layout
This solution extends ConceptDraw PRO software with samples, template and libraries of vector stencils for drawing the Cafe and Restaurant Floor Plans. It helps make a layout for a restaurant — cafe floor plans, restaurant floor plan, bar area, floor plan

Contoh Flowchart

Contoh Flowchart - You need to draw the professional flowcharts? ConceptDraw PRO offers you the Flowcharts solution from the What is a Diagram area of ConceptDraw Solution Park that will help you design the flowcharts of any complexity quick and easy.

network layout, network floor plan, network visualization, network topologies, network topology mapper Network Layout Floor Plans

network layout, network floor plan, network visualization, network topologies, network topology mapper
Network Layout Floor Plan solution extends ConceptDraw PR software with samples, templates and libraries of vector stencils for drawing the computer network layout floor plans.

frequency distribution chart Frequency Distribution Dashboard

frequency distribution chart
Frequency distribution dashboard solution extends ConceptDraw PRO software with samples, templates and vector stencils libraries with histograms and area charts for drawing the visual dashboards showing frequency distribution of data.

software development, software engineering Software Development Area

software development, software engineering
Solutions from the Software Development Area of ConceptDraw Solution Park collect templates, samples and libraries of vector stencils for drawing the software engineering diagrams and user interface design prototypes.

event-driven process chain diagram, EPC diagram, process chain flowchart Event-driven Process Chain Diagrams EPC

event-driven process chain diagram, EPC diagram, process chain flowchart
Event-Driven Process Chain Diagrams solution extends ConceptDraw PRO software with templates, samples and vector stencils library for drawing the EPC flowcharts.