Samples / Quality Management / Total Quality Management TQM Diagrams
Total Quality Management TQM Diagrams
The total quality management (TQM) diagrams are created with ConceptDraw DIAGRAM diagramming and vector drawing software enhanced with Total Quality Management Diagrams solution from ConceptDraw Solution Park.
ConceptDraw DIAGRAM provides export of vector graphic multipage documents into multiple file formats: vector graphics (SVG, EMF, EPS), bitmap graphics (PNG, JPEG, GIF, BMP, TIFF), web documents (HTML, PDF), PowerPoint presentations (PPT), Adobe Flash (SWF).
Tutorials and Solutions:
Video Tutorials: ConceptDraw Solution Park
Solutions: Total Quality Management (TQM) Diagrams for ConceptDraw DIAGRAM
Sample 1: Total Quality Management (TQM) Diagram
This TQM Diagram sample is created with ConceptDraw DIAGRAM diagramming and vector drawing software enhanced with Total Quality Management (TQM) Diagrams solution from ConceptDraw Solution Park.

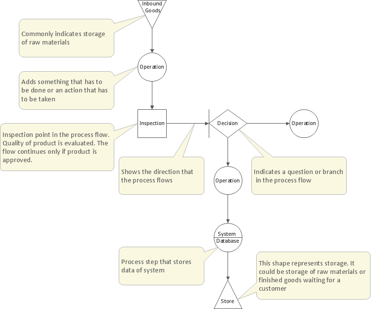
Sample 2: TQM Diagram Template
This template of TQM Diagram is contained in the Total Quality Management (TQM) Diagrams solution located in the ConceptDraw Solution Park. It helps you to draw TQM diagrams using ConceptDraw DIAGRAM software quickly and easily.
This Total Quality Management template explains the meanings of the TQM design elements.

Sample 3: Quality Management System
This TQM Diagram sample is created with ConceptDraw DIAGRAM diagramming and vector drawing software enhanced with Total Quality Management (TQM) Diagrams solution from ConceptDraw Solution Park.

All samples are copyrighted CS Odessa's.
Usage of them is covered by Creative Commons “Attribution Non-Commercial No Derivatives” License.
The text you can find at: https://creativecommons.org/licenses/by-nc-nd/3.0