Samples / Diagrams / Block Diagram Samples
Block Diagram Samples
Samples of block diagrams are created with ConceptDraw DIAGRAM diagramming and vector drawing software enhanced with Block Diagrams solution from the area "Diagrams" of ConceptDraw Solution Park.
ConceptDraw DIAGRAM provides export of vector graphic multipage documents into multiple file formats: vector graphics (SVG, EMF, EPS), bitmap graphics (PNG, JPEG, GIF, BMP, TIFF), web documents (HTML, PDF), PowerPoint presentations (PPT), Adobe Flash (SWF).
Tutorials and Solutions:
Video Tutorials: ConceptDraw Solution Park
Solutions: Block Diagrams for ConceptDraw DIAGRAM
Sample 1: Automotive HVAC System
Block Diagrams sample: Automotive HVAC system.
This example is created using ConceptDraw DIAGRAM diagramming software enhanced with

Sample 2: Branding Strategies
Block Diagrams sample: Branding strategies.
This example is created using ConceptDraw DIAGRAM diagramming software enhanced with

Sample 3: Customer Decision Making
Block Diagrams sample: Customer decision making.
This example is created using ConceptDraw DIAGRAM diagramming software enhanced with

Sample 4: Document Management System Architecture
Block Diagrams sample: Document management system architecture.
This example is created using ConceptDraw DIAGRAM diagramming software enhanced with

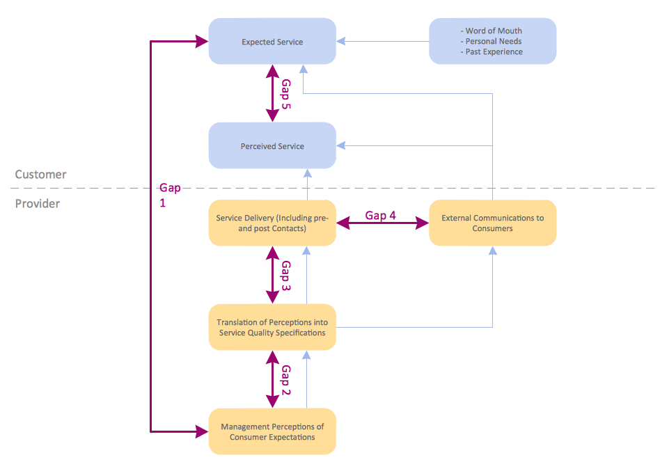
Sample 5: Gap Model of Service Quality
Block Diagrams sample: Gap model of service quality.
This example is created using ConceptDraw DIAGRAM diagramming software enhanced with

Sample 6: Market Targeting
Block Diagrams sample: Market targeting.
This example is created using ConceptDraw DIAGRAM diagramming software enhanced with

Sample 7: Planning Process
Block Diagrams sample: Planning process.
This example is created using ConceptDraw DIAGRAM diagramming software enhanced with

Sample 8: Porter's Five Forces Model
Block Diagrams sample: Porter's five forces model.
This example is created using ConceptDraw DIAGRAM diagramming software enhanced with

Sample 9: Six Markets Model
Block Diagrams sample: Six markets model.
This example is created using ConceptDraw DIAGRAM diagramming software enhanced with

Sample 10: Sources of Customer Satisfaction
Block Diagrams sample: Sources of Customer Satisfaction.
This example is created using ConceptDraw DIAGRAM diagramming software enhanced with

Sample 11: Stages of Promise Issue
Block Diagrams sample: Stages of promise issue.
This example is created using ConceptDraw DIAGRAM diagramming software enhanced with

Sample 12: Total Solution Process
Block Diagrams sample: Total solution process.
This example is created using ConceptDraw DIAGRAM diagramming software enhanced with

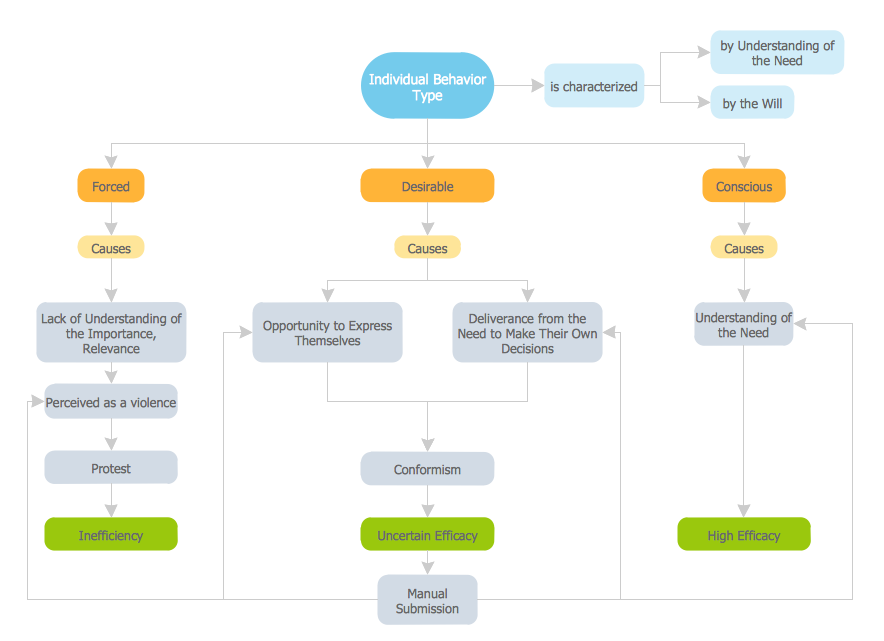
Sample 13: Types of Individual Behavior in Organization
Block Diagrams sample: Types of individual behavior in organization.
This example is created using ConceptDraw DIAGRAM diagramming software enhanced with

Sample 14: Winning Qualities
Block Diagrams sample: Winning qualities.
This example is created using ConceptDraw DIAGRAM diagramming software enhanced with

Sample 15: Step Process Chart — Selling Technology Patents Process
Block Diagrams sample: Step process chart — selling technology patents process.
This example is created using ConceptDraw DIAGRAM diagramming software enhanced with

Sample 16: Sitemap Google
Block Diagrams sample: Sitemap Google.
This example is created using ConceptDraw DIAGRAM diagramming software enhanced with

All samples are copyrighted CS Odessa's.
Usage of them is covered by Creative Commons “Attribution Non-Commercial No Derivatives” License.
The text you can find at: https://creativecommons.org/licenses/by-nc-nd/3.0