Samples / Software Development / Rapid UML
Rapid UML
The UML 2.4 diagrams are created using ConceptDraw DIAGRAM diagramming and vector drawing software enhanced with Rapid UML solution from ConceptDraw Solution Park.
ConceptDraw DIAGRAM provides export of vector graphic multipage documents into multiple file formats: vector graphics (SVG, EMF, EPS), bitmap graphics (PNG, JPEG, GIF, BMP, TIFF), web documents (HTML, PDF), PowerPoint presentations (PPT), Adobe Flash (SWF).
Tutorials and Solutions:
Video Tutorials: ConceptDraw Solution Park
Solutions: Rapid UML for ConceptDraw DIAGRAM
Sample 1: UML Sequence Diagram — Checking Process
Rapid UML sample: UML sequence diagram — Checking process.
This example is created using ConceptDraw DIAGRAM diagramming software enhanced with Rapid UML solution from ConceptDraw Solution Park.

Sample 2: UML Activity Diagram — Payment Process
Rapid UML sample: UML activity diagram — Payment process.
This example is created using ConceptDraw DIAGRAM diagramming software enhanced with Rapid UML solution from ConceptDraw Solution Park.

Sample 3: UML Deployment Diagram
Rapid UML sample: UML deployment diagram.
This example is created using ConceptDraw DIAGRAM diagramming software enhanced with Rapid UML solution from ConceptDraw Solution Park.

Sample 4: UML Class Diagram
Rapid UML sample: UML class diagram.
This example is created using ConceptDraw DIAGRAM diagramming software enhanced with Rapid UML solution from ConceptDraw Solution Park.

Sample 5: UML Use Case Diagram — Banking System
Rapid UML sample: UML use case diagram.
This example is created using ConceptDraw DIAGRAM diagramming software enhanced with Rapid UML solution from ConceptDraw Solution Park.

Sample 6: UML Activity Diagram — Ticket Processing System
Rapid UML sample: UML activity diagram — Ticket processing system.
This example is created using ConceptDraw DIAGRAM diagramming software enhanced with Rapid UML solution from ConceptDraw Solution Park.

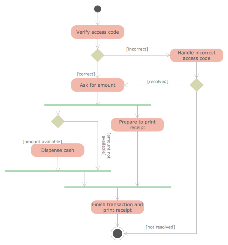
Sample 7: UML Activity Diagram — Cash Withdrawal from ATM
Rapid UML sample: UML activity diagram — Cash withdrawal from ATM.
This example is created using ConceptDraw DIAGRAM diagramming software enhanced with Rapid UML solution from ConceptDraw Solution Park.

Sample 8: UML Activity Diagram — Catalogue Creation Process
Rapid UML sample: UML activity diagram — Catalogue creation process.
This example is created using ConceptDraw DIAGRAM diagramming software enhanced with Rapid UML solution from ConceptDraw Solution Park.

Sample 9: UML Activity Diagram — Deposit Slip Processing
Rapid UML sample: UML activity diagram — Deposit slip processing.
This example is created using ConceptDraw DIAGRAM diagramming software enhanced with Rapid UML solution from ConceptDraw Solution Park.

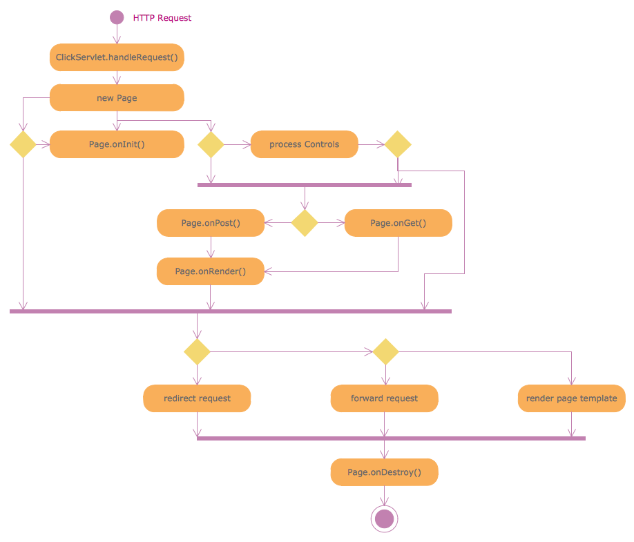
Sample 10: UML Activity Diagram — Servlet Container
Rapid UML sample: UML activity diagram — Servlet container.
This example is created using ConceptDraw DIAGRAM diagramming software enhanced with Rapid UML solution from ConceptDraw Solution Park.

Sample 11: UML Activity Diagram — Ticket Processing System
Rapid UML sample: UML activity diagram — Ticket processing system.
This example is created using ConceptDraw DIAGRAM diagramming software enhanced with Rapid UML solution from ConceptDraw Solution Park.

Sample 12: UML Activity Diagram — Snap in Process
Rapid UML sample: UML activity diagram — Snap in process.
This example is created using ConceptDraw DIAGRAM diagramming software enhanced with Rapid UML solution from ConceptDraw Solution Park.

Sample 13: UML Activity Diagram — User Registration
Rapid UML sample: UML activity diagram — User registration.
This example is created using ConceptDraw DIAGRAM diagramming software enhanced with Rapid UML solution from ConceptDraw Solution Park.

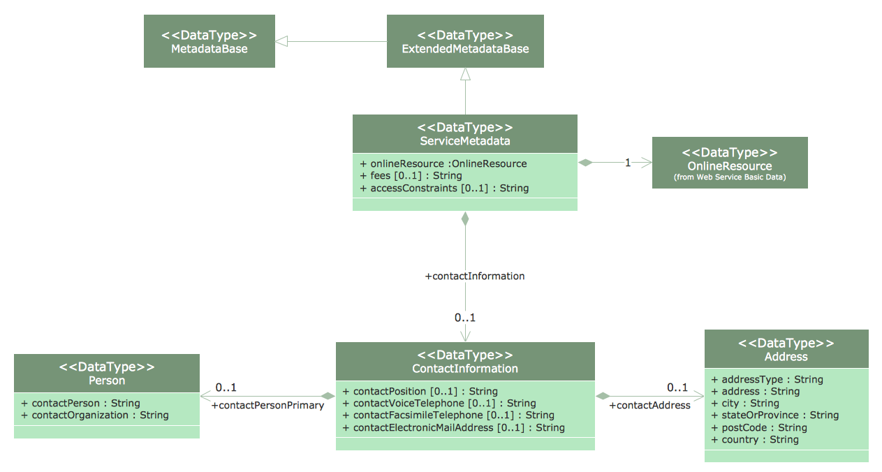
Sample 14: UML Class Diagram — Metadata Information Model
Rapid UML sample: UML class diagram — Metadata information model.
This example is created using ConceptDraw DIAGRAM diagramming software enhanced with Rapid UML solution from ConceptDraw Solution Park.

Sample 15: UML Collaboration Diagram — Ticket Processing System
Rapid UML sample: UML collaboration diagram — Ticket processing system.
This example is created using ConceptDraw DIAGRAM diagramming software enhanced with Rapid UML solution from ConceptDraw Solution Park.

Sample 16: UML Communication Diagram — Client Server Access
Rapid UML sample: UML communication diagram — Client server access.
This example is created using ConceptDraw DIAGRAM diagramming software enhanced with Rapid UML solution from ConceptDraw Solution Park.

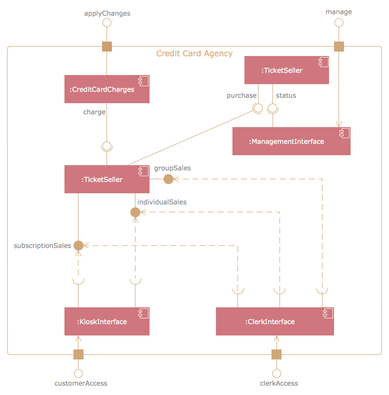
Sample 17: UML Component Diagram — Credit Card Agency
Rapid UML sample: UML component diagram — Credit card agency.
This example is created using ConceptDraw DIAGRAM diagramming software enhanced with Rapid UML solution from ConceptDraw Solution Park.

Sample 18: UML Component Diagram — Start Server
Rapid UML sample: UML component diagram — Start server.
This example is created using ConceptDraw DIAGRAM diagramming software enhanced with Rapid UML solution from ConceptDraw Solution Park.

Sample 19: UML Component Diagram Template
Rapid UML sample: UML component diagram template.
This example is created using ConceptDraw DIAGRAM diagramming software enhanced with Rapid UML solution from ConceptDraw Solution Park.

Sample 20: UML Composite Structure Diagram — Drive a Taxi
Rapid UML sample: UML composite structure diagram — Drive a taxi.
This example is created using ConceptDraw DIAGRAM diagramming software enhanced with Rapid UML solution from ConceptDraw Solution Park.

Sample 21: UML Composite Structure Diagram — Sale Process
Rapid UML sample: UML composite structure diagram — Sale process.
This example is created using ConceptDraw DIAGRAM diagramming software enhanced with Rapid UML solution from ConceptDraw Solution Park.

Sample 22: UML Deployment Diagram — Real Estate Transactions
Rapid UML sample: UML deployment diagram — Real estate transactions.
This example is created using ConceptDraw DIAGRAM diagramming software enhanced with Rapid UML solution from ConceptDraw Solution Park.

Sample 23: UML Deployment Diagram
Rapid UML sample: UML Deployment Diagram.
This example is created using ConceptDraw DIAGRAM diagramming software enhanced with Rapid UML solution from ConceptDraw Solution Park.

Sample 24: UML Interaction Overview Diagram
Rapid UML sample: UML interaction overview diagram.
This example is created using ConceptDraw DIAGRAM diagramming software enhanced with Rapid UML solution from ConceptDraw Solution Park.

Sample 25: UML Object Diagram — Estimating Scenario
Rapid UML sample: UML object diagram — Estimating scenario.
This example is created using ConceptDraw DIAGRAM diagramming software enhanced with Rapid UML solution from ConceptDraw Solution Park.

Sample 26: UML Object Diagram — Safety Inspection
Rapid UML sample: UML object diagram — Safety inspection.
This example is created using ConceptDraw DIAGRAM diagramming software enhanced with Rapid UML solution from ConceptDraw Solution Park.

Sample 27: UML Package Diagram — Business Process
Rapid UML sample: UML package diagram — Business process.
This example is created using ConceptDraw DIAGRAM diagramming software enhanced with Rapid UML solution from ConceptDraw Solution Park.

Sample 28: UML Sequence Diagram
Rapid UML sample: UML sequence diagram.
This example is created using ConceptDraw DIAGRAM diagramming software enhanced with Rapid UML solution from ConceptDraw Solution Park.

Sample 29: UML Sequence Diagram — GET Request
Rapid UML sample: UML sequence diagram — GET request.
This example is created using ConceptDraw DIAGRAM diagramming software enhanced with Rapid UML solution from ConceptDraw Solution Park.

Sample 30: UML Sequence Diagram — Help Desk
Rapid UML sample: UML sequence diagram — Help desk.
This example is created using ConceptDraw DIAGRAM diagramming software enhanced with Rapid UML solution from ConceptDraw Solution Park.

Sample 31: UML Sequence Diagram — Ticket Processing System
Rapid UML sample: UML sequence diagram — Ticket processing system.
This example is created using ConceptDraw DIAGRAM diagramming software enhanced with Rapid UML solution from ConceptDraw Solution Park.

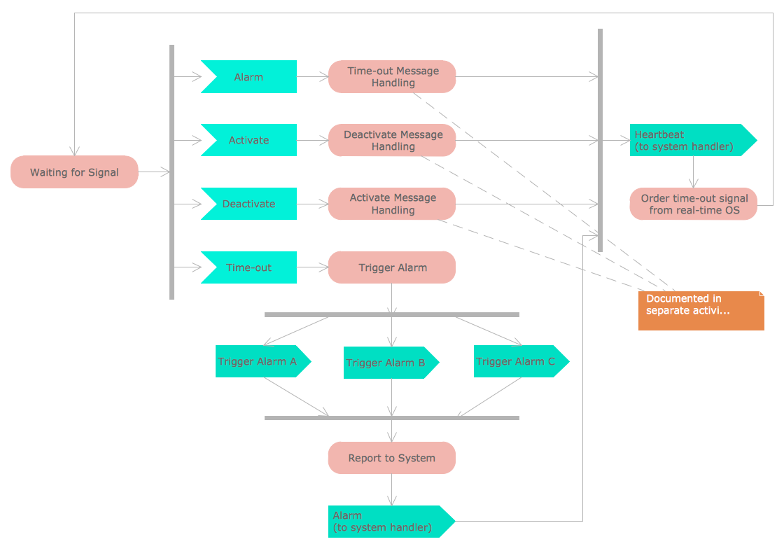
Sample 32: UML State Machine Diagram — State Transitions of RT-component
Rapid UML sample: UML state machine diagram — State transitions of RT-component.
This example is created using ConceptDraw DIAGRAM diagramming software enhanced with Rapid UML solution from ConceptDraw Solution Park.

Sample 33: UML Timing Diagram
Rapid UML sample: UML timing diagram.
This example is created using ConceptDraw DIAGRAM diagramming software enhanced with Rapid UML solution from ConceptDraw Solution Park.

Sample 34: UML Use Case Diagram — Project Administrator
Rapid UML sample: UML use case diagram — Project administrator.
This example is created using ConceptDraw DIAGRAM diagramming software enhanced with Rapid UML solution from ConceptDraw Solution Park.

Sample 35: UML Use Case Diagram — Ticket Processing System
Rapid UML sample: UML use case diagram — Ticket processing system.
This example is created using ConceptDraw DIAGRAM diagramming software enhanced with Rapid UML solution from ConceptDraw Solution Park.

Sample 36: UML Use Case Diagram — Trading System Usage Scenarios
Rapid UML sample: UML use case diagram — Trading system usage scenarios.
This example is created using ConceptDraw DIAGRAM diagramming software enhanced with Rapid UML solution from ConceptDraw Solution Park.

Sample 37: UML Use Case Diagram — System of Goods Selling via Catalogues
Rapid UML sample: UML use case diagram — System of goods selling via catalogues.
This example is created using ConceptDraw DIAGRAM diagramming software enhanced with Rapid UML solution from ConceptDraw Solution Park.

All samples are copyrighted CS Odessa's.
Usage of them is covered by Creative Commons “Attribution Non-Commercial No Derivatives” License.
The text you can find at: https://creativecommons.org/licenses/by-nc-nd/3.0