Samples / Industrial Engineering / Samples of Electrical Engineering Diagrams
Samples of Electrical Engineering Diagrams
Samples of electronic schematics, digital and analog logic, circuit and wiring diagrams, power systems diagrams are created using ConceptDraw DIAGRAM diagramming and vector drawing software enhanced with Electrical Engineering solution from ConceptDraw Solution Park.
Tutorials and Solutions:
Video Tutorials: ConceptDraw Solution Park
Solutions: Electrical Engineering for ConceptDraw DIAGRAM
Sample 1: Circuit Diagram — Lamp
Electrical Engineering sample: Circuit diagram — lamp.
This example is created using ConceptDraw DIAGRAM diagramming software enhanced with Electrical Engineering solution from ConceptDraw Solution Park.

Sample 2: Electrical Diagram — 2 Bit ALU
Electrical Engineering sample: 2 bit ALU.
This example is created using ConceptDraw DIAGRAM diagramming software enhanced with Electrical Engineering solution from ConceptDraw Solution Park.

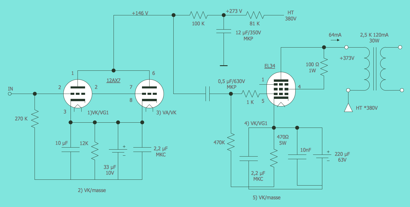
Sample 3: Electrical Schematic — Amplifier
Electrical Engineering sample: Amplifier.
This example is created using ConceptDraw DIAGRAM diagramming software enhanced with Electrical Engineering solution from ConceptDraw Solution Park.

Sample 4: Electrical Diagram — Bipolar Current Mirror
Electrical Engineering sample: Bipolar current mirror.
This example is created using ConceptDraw DIAGRAM diagramming software enhanced with Electrical Engineering solution from ConceptDraw Solution Park.

Sample 5: Electrical Diagram — Simple Switched Supply
Electrical Engineering sample: Simple switched supply.
This example is created using ConceptDraw DIAGRAM diagramming software enhanced with Electrical Engineering solution from ConceptDraw Solution Park.

All samples are copyrighted CS Odessa's.
Usage of them is covered by Creative Commons “Attribution Non-Commercial No Derivatives” License.
The text you can find at: https://creativecommons.org/licenses/by-nc-nd/3.0