Samples / Diagrams / Sample Flowcharts
Sample Flowcharts
Samples of flowcharts are created with ConceptDraw DIAGRAM diagramming and vector drawing software ConceptDraw DIAGRAM diagramming and vector drawing software enhanced with Flowcharts solution from the area "Diagrams" of ConceptDraw Solution Park.
The Flowcharts Solution provides a large pack of standard flowchart symbols and is a powerful assistant in flowchart design. The samples supplied with the solution help to overview the advantages of flowcharts and what is a flowchart used for.
Some of the samples, presented here are available for download, as CDDZ files. To open them, use ConceptDraw DIAGRAM. Take advantage of a full-featured free Trial to convert diagrams to SVG, PDF, PNG, JPEG, GIF and other formats.
Tutorials and Solutions:
Video Tutorials: ConceptDraw Solution Park
Solutions: Flowcharts for ConceptDraw DIAGRAM
Sample 1: Cross-Functional Flowchart — Credit Approval Process
This vertical Cross-functional flowchart example illustrates the credit approval process. The arrows show the order of process functions. The four swim lanes provide an extra dimension to place each process step into a certain category. This example is created in ConceptDraw DIAGRAM using the combination of libraries supplied with
Download the flowchart Credit Approval Process To open it use ConceptDraw DIAGRAM. You can employ a full-featured free Trial to convert diagrams to SVG, PDF, PNG, JPEG, and more formats.

Sample 2: Cross-Functional Flowchart — Order Processing
This Cross-functional flowchart depicts the order processing. This vertically arranged Cross-functional flowchart is designed in vivid color gamma. The color zones show the division of the whole process into three particular categories. This example is created in ConceptDraw DIAGRAM using the libraries supplied with
Download the flowchart Order Processing To open it, use ConceptDraw DIAGRAM. The currently available free Trial supports exporting ConceptDraw DIAGRAM documents to SVG, PDF, and most graphic formats. Take advantage of a full-featured free Trial to convert diagrams to suit your needs.

Sample 3: Cross-Functional Flowchart — Stages of Personnel Certification
This sample flowchart diagram illustrates the common scheme depicting the stages of the staff certification process. The Cross-functional flowchart shows three steps: the preparatory, the certification, and the final step. Each step contains certain processes that need to be executed. Such flowcharts can be considered as visual instruction for daily office routines. This example is created in ConceptDraw DIAGRAM using the libraries of the
Download the flowchart Stages of Personnel Certification To open it, use ConceptDraw DIAGRAM. The currently available free Trial supports exporting ConceptDraw DIAGRAM documents to SVG, PDF, and most graphic formats. Take advantage of a full-featured free Trial to convert diagrams to suit your needs.

Sample 4: Food Security Assessment
This sample shows the flowchart of a food security assessment. It is based on the article "Climate Change Impact on China Food Security in 2050" by the Chinese Academy of Agricultural Sciences. The legend helps to clarify the purposes and meaning of all kinds of symbols used on a given flowchart.
This example is created in ConceptDraw DIAGRAM using the libraries of the
Download the flowchart Food Security Assessment To open it, use ConceptDraw DIAGRAM. The currently available free Trial supports exporting ConceptDraw DIAGRAM documents to SVG, PDF, and most graphic formats. Take advantage of a full-featured free Trial to convert diagrams to suit your needs.

Sample 5: HR Management Process
This sample Flowchart shows the principles of a Human resource management (HRM) process. This example is created in ConceptDraw DIAGRAM using the combination of libraries supplied with the
Download the flowchart HR Management Process To open it, use ConceptDraw DIAGRAM. The currently available free Trial supports exporting ConceptDraw DIAGRAM documents to SVG, PDF, and most graphic formats. Take advantage of a full-featured free Trial to convert diagrams to suit your needs.

Sample 6: Import Process
This flowchart sample depicts the import process flow. It is created to provide practical guidelines to the process participants. The diagram outlines the import process, including shipping of goods, examination, valuation, payment of duties, and verification. This example is created in ConceptDraw DIAGRAM using the combination of libraries supplied with the
Download the flowchart Import Process To open it, use ConceptDraw DIAGRAM. The currently available free Trial supports exporting ConceptDraw DIAGRAM documents to SVG, PDF, and most graphic formats. Take advantage of a full-featured free Trial to convert diagrams to suit your needs.

Sample 7: Invoice Payment Process
This flowchart sample represents an invoice payment approval process. The diamond objects show the decision points. The YES or NO answer determines the following step in the process flow. Whether an invoice doesn’t meet requirements, it is returned to the supplier. The process keeps up; if all needed information is included, an invoice is placed in the payment queue and will be processed in its time. This example is created in ConceptDraw DIAGRAM using the combination of libraries supplied with the
Download the flowchart Invoice Payment Process To open it, use ConceptDraw DIAGRAM. The currently available free Trial supports exporting ConceptDraw DIAGRAM documents to SVG, PDF, and most graphic formats. Take advantage of a full-featured free Trial to convert diagrams to suit your needs.

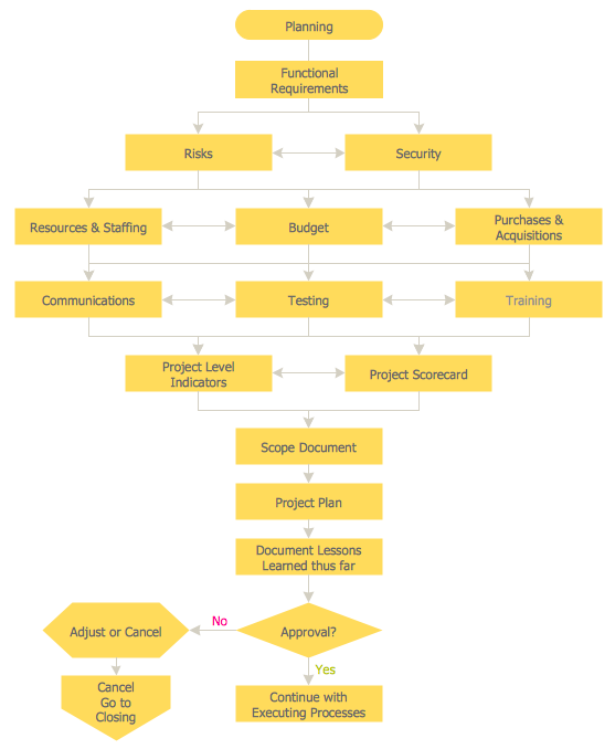
Sample 8: Planning Process
This sample flowchart represents the stages of the project planning process. It should be read from the top down following the arrows This diagram is intended to display the flow of actions required to achieve project objectives. This example is created in ConceptDraw DIAGRAM using the combination of libraries supplied with the
Download the flowchart Planning Process To open it, use ConceptDraw DIAGRAM. The currently available free Trial supports exporting ConceptDraw DIAGRAM documents to SVG, PDF, and most graphic formats. Take advantage of a full-featured free Trial to convert diagrams to suit your needs.

Sample 9: Product Life Cycle Process
This sample flowchart shows a set of stages in the life cycle of a commercial product. It represents the four stages of a product's life cycle: introduction, growth, maturity, and decline. The diagram is divided into blocks that depict the life cycle phases. This example is created in ConceptDraw DIAGRAM using the combination of libraries supplied with the
Download the flowchart Product Life Cycle To open it, use ConceptDraw DIAGRAM. The currently available free Trial supports exporting ConceptDraw DIAGRAM documents to SVG, PDF, and most graphic formats. Take advantage of a full-featured free Trial to convert diagrams to suit your needs.

Sample 10: Project Management Life Cycle
This flowchart sample represents the project management life cycle. There are many different types of projects, but they all go through the same cycle. This example is created in ConceptDraw DIAGRAM using the combination of libraries supplied with the. This example is created in ConceptDraw DIAGRAM using the combination of libraries supplied with the
Download the flowchart Project Life Cycle To open it, use ConceptDraw DIAGRAM. The currently available free Trial supports exporting ConceptDraw DIAGRAM documents to SVG, PDF, and most graphic formats. Take advantage of a full-featured free Trial to convert diagrams to suit your needs.

Sample 11: Selection Sorting Method
This sample flowchart depicts the Selection Sorting workflow. The diagram shows the step-by-step procedure for calculations.
This example is created in ConceptDraw DIAGRAM using the combination of libraries supplied with the
Download the flowchart Selection Sorting Method To open it, use ConceptDraw DIAGRAM. The currently available free Trial supports exporting ConceptDraw DIAGRAM documents to SVG, PDF, and most graphic formats. Take advantage of a full-featured free Trial to convert diagrams to suit your needs.

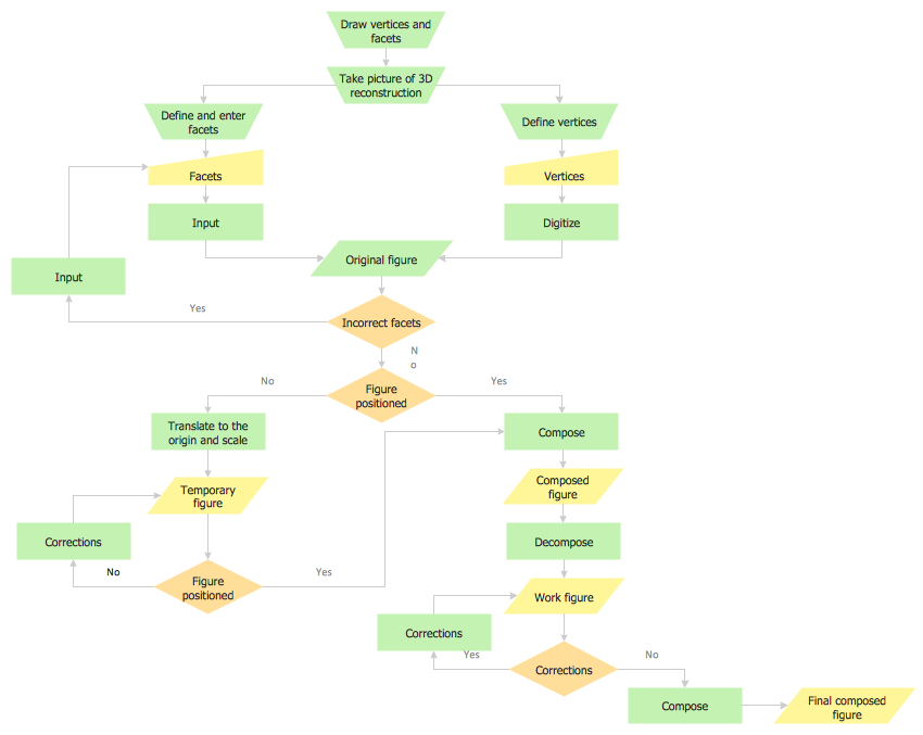
Sample 12: Synthetic Object Construction
This sample flowchart represents the planning scheme for the construction of a synthetic object. This is a complex flowchart. The visual color division of objects on this flowchart helps to see the type of object with one fleeting look.
This example is created in ConceptDraw DIAGRAM using the combination of libraries supplied with the
Download the flowchart Synthetic Object Construction To open it, use ConceptDraw DIAGRAM. The currently available free Trial supports exporting ConceptDraw DIAGRAM documents to SVG, PDF, and most graphic formats. Take advantage of a full-featured free Trial to convert diagrams to suit your needs.

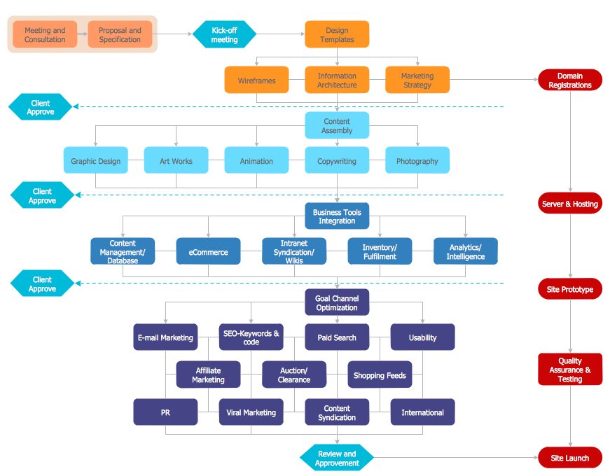
Sample 13: Flowchart Website Launch
This sample flowchart depicts the launch of a website. It presents all the stages of launching a website of any complexity. The colors on this diagram help to improve its perception.
This example is created in ConceptDraw DIAGRAM using the combination of libraries supplied with the
Download the flowchart Website Launch To open it, use ConceptDraw DIAGRAM. The currently available free Trial supports exporting ConceptDraw DIAGRAM documents to SVG, PDF, and most graphic formats. Take advantage of a full-featured free Trial to convert diagrams to suit your needs.

Sample 14: Approval process flowchart
Flowcharts sample: Approval process flowchart.
This example is created using ConceptDraw DIAGRAM diagramming software enhanced with

Sample 15: Flow Map
Flowcharts sample: Flow map.
This example is created using ConceptDraw DIAGRAM diagramming software enhanced with

Sample 16: Flowchart
Flowchart example.
This example is created using ConceptDraw DIAGRAM diagramming software enhanced with

Sample 17: Flowchart
Flowchart example.
This example is created using ConceptDraw DIAGRAM diagramming software enhanced with

Sample 18: Online Flowchart
Flowcharts sample: Online flowchart.
This example is created using ConceptDraw DIAGRAM diagramming software enhanced with

Sample 19: Process Flow Map — Driving to a goal
Flowcharts sample: Process Flow Map.
This example is created using ConceptDraw DIAGRAM diagramming software enhanced with

Sample 20: Process flowchart
Process flowchart example.
This example is created using ConceptDraw DIAGRAM diagramming software enhanced with

Sample 21: Technical flowchart
Technical flowchart example.
This example is created using ConceptDraw DIAGRAM diagramming software enhanced with

All samples are copyrighted CS Odessa's.
Usage of them is covered by Creative Commons “Attribution Non-Commercial No Derivatives” License.
The text you can find at: https://creativecommons.org/licenses/by-nc-nd/3.0