Light Switches
A light switch is a device used to operate lights, outlets, and permanently connected electrical equipment. It directly controls the electrical circuit feeding the lighting fixtures in residential premises, opens or closes an electrical current to turn on/off light fixtures or other electrical devices. In commercial use, the lighting contactors are usually controlled by light switches.
The modern quick-break light switch was invented in 1884 by John Henry Holmes. Currently, the outside mechanisms of the switches are realized in various styles - as a toggle, push-button, slider, or rocker. The toggle mechanism was invented in 1916 by William J. Newton and provides snap action. In the last decades, the toggle switch mechanisms were almost displaced by quiet switch mechanisms. The push-button light switch has two buttons, which are clicked to open or close the contacts and circuit using the springs and levers. The rocker switch is activated by rocking a flat. The touch switches with the touch-controlling panel are also used.
Several types of switches are used for various purposes. The wall-mounted light switches are used the most often to control the lighting within different premises. In common, these are manually operated on/off switches, however, sometimes the dimmer switches are used to change the brightness by simply turning them on or off. In addition, there are developed time-controlled switches, remotely controlled switches, and occupancy-sensing switches. The table lamps may have a light switch mounted on the base, in the cord, or in the socket. Sometimes, the switches are also connected to control the outlets.
There are used single or multiple switches, indoor or waterproof switches for outdoor and bathroom use. The choice of a switch type depends on the number of locations where you want to control a light fixture (one, two, three, or more). Commonly, five types of light switches are used in residential homes: single-pole, double-pole, three-way, four-way, and smart switches. Moreover, switches are available in different styles and colors to be used in various designs. The illuminated switches include small neon lamps or LED integrated into them to be easily discovered in the dark.
A single pole switch is a standard and the most common light switch. It includes two terminals - incoming and outgoing. The screw terminals of a single-pole switch wiring are attached to a hot wire and the grounding wire is attached to the grounding screw on the switch. As a rule, neutral wires are not connected to switches.
The double-pole, three-way, and four-way switches are not so common. A double-pole switch is a single-location light switch with four terminals. Three-way and four-way light switches allow controlling circuits from multiple access points. The three-way switch has three terminal screws. The four-way switches have four terminals and a ground terminal. They are convenient for use at the top and bottom of the stairs, at two ends of a hallway or a large room, in garages or basements with two entries to switch the light on at one end and then switch off at the opposite. Sometimes the four-way switches serve as a switching device between two three-way switches.
Example 1. Light Switches in Designing Lighting Plans
Smart switches provide the flexibility of automating the operation of the switches, remote control, and are programmed to automatically turn lights or appliances on / off by schedule. They are also controlled through voice assistants, smartphone applications, tablets, or other devices with an internet connection from anywhere you are.
Switches are also classified by the current they are designed to close and open. A switch designed for high-current and high-voltage use, but operating at low currents and low voltages is unreliable. At the same time, the operation outside the specified operating capacity significantly decreases the switch's life.
Similar to the usual light switches, different types of dimmers are used: single-pole, three-way, multi-location, plug-in, rotary, sliding, and smart dimmers. A single-pole dimmer has one switch. A three-way or multi-location dimmer has one dimmer and one or more switches. Smart dimmers provide full control over lighting levels and colors. In addition, there are developed and used special LED-compatible dimmers. The rotary dimmer switches allow increasing and decreasing the brightness, while the sliding dimmers include a toggle switch to turn the light on or off, and a sliding control to turn the brightness up or down.
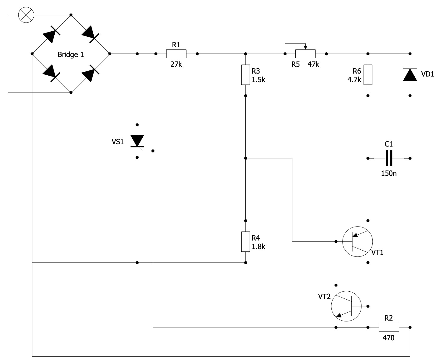
Example 2. Thyristor Light Power Regulator
A special type of switches - an occupancy switch includes a motion sensor, which detects appearing of some motion when someone enters a room. In response to the motion, a switch turns on the light for a preset amount of time, and switches it off again when this period of time ends. The sensors detecting the change in light intensity are also used. For example, they detect daylight to turn off the outdoor lighting or notice the decrease in light intensity in the evening to turn the light on.
Some switches have timers that turn appliances or the light on and off at the same time every day. The time-delay switches are used to leave a switch on for a preset amount of time and then switch it off automatically. For example, these switches are used with exhaust fans in bathrooms.
Example 3. Light Switches Library Design Elements
ConceptDraw DIAGRAM software offers the Home Automation and Wiring solution with powerful drawing tools, a collection of samples, and special pictograms and symbols, including all variety of light switches. Use them to greatly simplify your work in creating professionally-looking Wiring Diagrams, Lighting Plans and Home Automation Diagrams, and then effectively use them in building and renovating homes, offices, shopping halls, and many more buildings.
Home Automation and Wiring solution includes 9 libraries, among them Light Switches library, which includes a lot of design elements - light switches of any kinds for schematics of any complexity. They help to create and realize any design projects and lighting plans.
Example 4. Wiring Diagram - Fusebox 3-Switches Lamp
The Wiring Diagrams and Home Automation Diagrams samples you see on this page were created in ConceptDraw DIAGRAM software using the drawing tools of the Home Automation and Wiring Solution. These examples successfully demonstrate the solution's capabilities and the professional results you can achieve using it. An experienced user spent 5-15 minutes creating each of these samples.
Use the drawing tools of the Home Automation and Wiring solution to design your own Home automation diagrams and infographics quick, easy, and effective.
All source documents are vector graphic documents. They are available for reviewing, modifying, or converting to a variety of formats (PDF file, MS PowerPoint, MS Visio, and many other graphic formats) from the ConceptDraw STORE. The Home Automation and Wiring Solution is available for ConceptDraw DIAGRAM users.





