EPC Solutions
What is a EPC diagram and how design it quick and easy? The Event-driven Process Chain (EPC) is a type of flowchart that is widely used for modeling and analyzing the business processes. It's incredibly convenient to use the EPC Solutions for designing professional looking EPC diagrams.
ConceptDraw DIAGRAM diagramming and vector drawing software offers you the Event-driven Process Chain Diagrams EPC solution from the Business Processes Area of ConceptDraw Solution Park.
Example 1. EPC Solutions
Event-driven Process Chain Diagrams EPC Solution is one of the most popular EPC Solutions. It provides the EPC Diagrams library with 22 vector shapes and also large collection of predesigned templates and samples of EPC diagrams. You can find them easily in ConceptDraw STORE. All samples and templates are available for changing and further successful using.
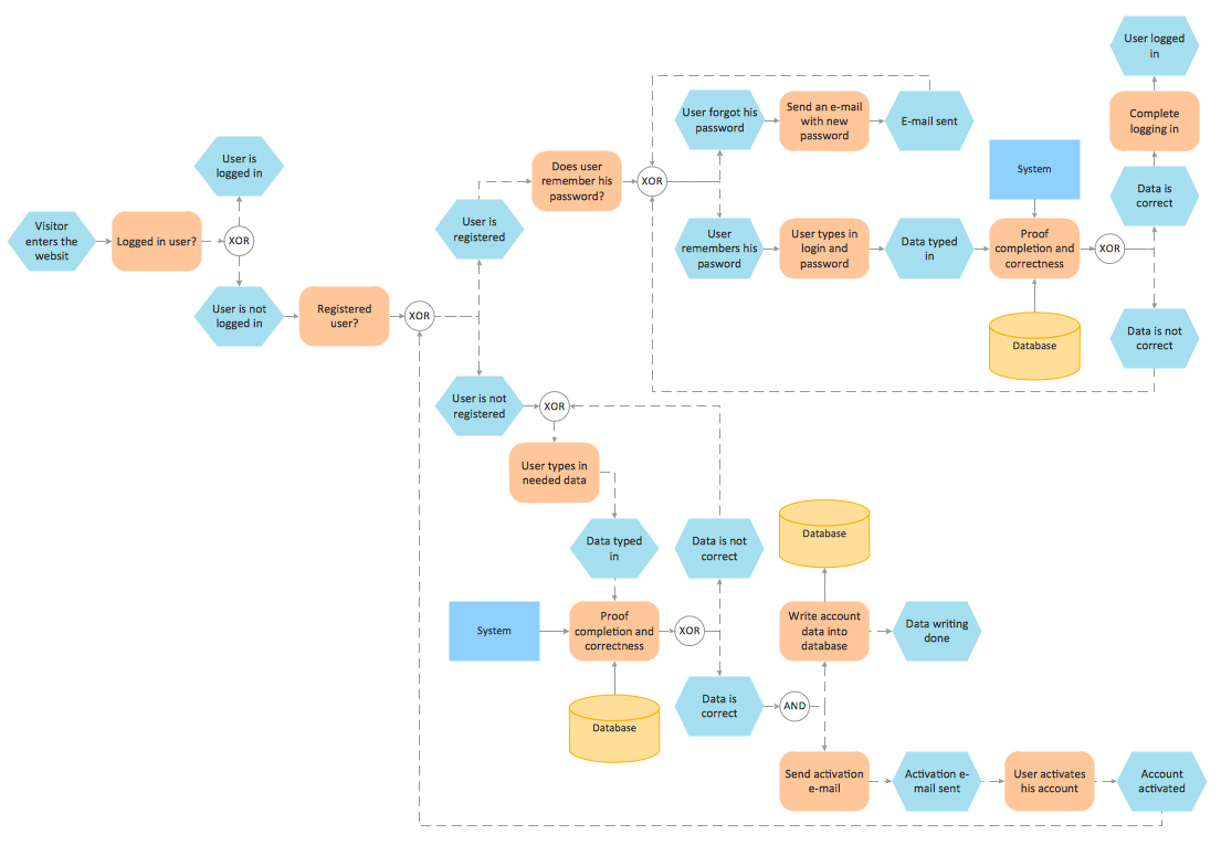
Example 2. EPC Diagram - Login and Registration Processing
The predesigned templates and samples are the good start and excellent source of inspiration for your own EPC diagrams.
Example 3. EPC Diagram - Order Processing
The samples you see on this page are professionaly designed examples of EPC diagrams. They were created in ConceptDraw DIAGRAM using the shapes from EPC Diagrams library and are included in Event-driven Process Chain Diagrams EPC Solution. An experienced user spent 10 minutes creating every of these samples.
Use the EPC Solutions to design your own EPC diagrams of any complexity quick, easy and effective.
All source documents are vector graphic documents. They are available for reviewing, modifying, or converting to a variety of formats (PDF file, MS PowerPoint, MS Visio, and many other graphic formats) from the ConceptDraw STORE. The Event-driven Process Chain Diagrams EPC Solution is available for all ConceptDraw DIAGRAM or later users.




