Data Flow Diagram Builder
Data Flow Diagram (DFD) is an essential tool for the representation of the information flow within a system and visualization of data processing. The diagrams of this type visually show how data enter and leave the system, where they are stored, and what changes the information.
Data Flow Diagrams solution supplies ConceptDraw DIAGRAM software with a lot of useful features making it the best Data Flow Diagram builder. These are the predesigned DFD symbols, objects and connectors, different patterns, and customizing options for DFD objects and connectors. The pre-loaded templates and professionally-designed samples giving an overview of the Data Flow Diagrams application are also included.
Example 1. ConceptDraw DIAGRAM - Data Flow Diagram Builder
The ready-made templates included in the Data Flow Diagrams solution reduce the time and efforts involved for drawing your diagrams, especially in comparing with manually drawing. At the same time drawing Data Flow Diagrams from the blank sheet is also simple in ConceptDraw DIAGRAM because of included collection of predesigned DFD vector design stencils.
Share your ready DFD documents with colleagues and friends or instantly send by e-mail directly from the application. Export in various file formats like GIF, JPEG, PNG, TIFF, BMP, etc. with one click.
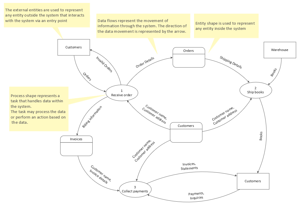
Example 2. Data Flow Diagram Template
The following features make ConceptDraw DIAGRAM the best Data Flow Diagram builder:
- You don't need to be an artist to draw professional-looking diagrams in a few minutes.
- Large quantity of ready-to-use vector objects makes your drawing diagrams quick and simple.
- Great number of predesigned templates and samples give you a good start for your own diagrams.
- ConceptDraw DIAGRAM provides you the possibility to use the grid, rules, and guides. You can easily rotate, group, align, arrange the objects, use different fonts and colors to make your diagram exceptionally looking.
- All ConceptDraw DIAGRAM documents are vector graphic files and are available for reviewing, modifying, and converting to a variety of formats: image, HTML, PDF file, MS PowerPoint Presentation, Adobe Flash, MS Visio.
- Using ConceptDraw STORE you can navigate through ConceptDraw Solution Park, managing downloads and updates. You can access libraries, templates, and samples directly from the ConceptDraw STORE.
- If you have any questions, our free of charge support is always ready to come to your aid.



